2021西安的草莓音乐节取消了吗

3个月前 (02-04 20:10)阅读51回复0
kanwenda
kanwenda
  • 管理员
  • 注册排名1
  • 经验值779307
  • 级别管理员
  • 主题155861
  • 回复1
楼主
2021西安的草莓音乐节取消了吗

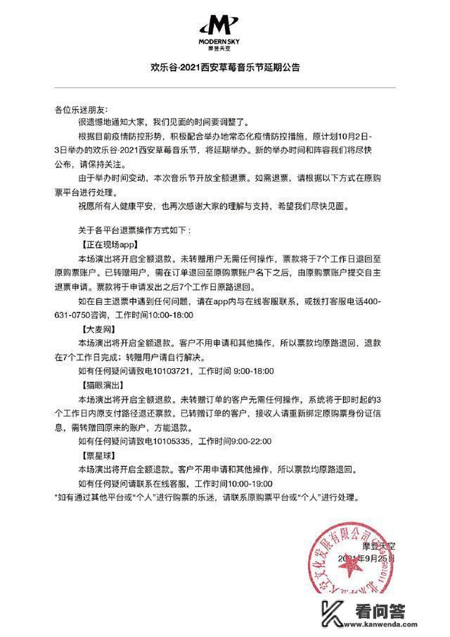
延期举办。

9月25日,“摩登天空”官方微博发布了“欢乐谷·2021西安草莓音乐节延期公告”,原计划10月2日-3日举办的草莓音乐节将延期举办,新的举办时间暂未公布。由于举办时间变动,本次音乐节开放全额退票。

2021西安的草莓音乐节取消了吗

0
回帖

2021西安的草莓音乐节取消了吗 期待您的回复!

取消
载入表情清单……
载入颜色清单……
插入网络图片

取消确定

图片上传中
编辑器信息
提示信息