太令人冲动了!
继富阳、临安、萧山、钱塘、临平之后,杭州主城区也正式加进购房补助大军,推出了首个新房购房补助政策!
政策对哪些人有效,杭州其他区域购房补助政策若何?我们整理了一篇合集,想要买房的粉丝们万万不要错过!

拱墅区发布购房补助 更高20万元
如题目所示,就在今天,杭州主城拱墅区正式纳进杭州购房补助区域,推出了主城区首个购房补助政策。
2月16日,拱墅区召开“建一流营商情况 拼一流经济功绩”高量量开展大会,发布了含金量十足的拱墅“双百”企业礼遇“十条”。
那十个政策目标,就是对“双百个企业(115家拱墅区2022年度凸起奉献企业和100家拱墅区2022年度财产赛道领跑企业)及其选举人才供给专属政策撑持及办事。
政策首条便提及,对2023年在拱墅区购置新建商品室第的,赐与购房补助,更高20万元。
同时在租房方面也给与优惠,加强人才住房保障,供给申请便当通道,赐与更高12个月的租金减免。

展开全文
图源拱墅发布
不外,和其他区域普适性政策差别,此次拱墅区发布的新建商品室第购房补助,次要针对的是辖区内,做出凸起奉献的215家企业定向发布。
至于企业内员工契合什么前提才气拿到更高20万元补助?补助金额能否像其他城区一样先到先得用完即行?能否所有员工均能够申请?
目前详细细则尚未公布,但能够揣测的是,假设你是高精尖人才,且工做于那215家企业,可能率就能拿到补助。
高达20万元补助不是个小数目,能够大大削减购房者的首付压力!拱墅区此次公布的那“双百”企业礼遇“十条”政策,实值得重重点赞!

杭州各区域普惠性购房补助

在2023年9月30日 (含) 前,购置蜀山、新街、义桥、临浦、衙前、南阳、新塘、戴村河上、浦阳、所前、进化、瓜沥、靖江、楼塔、益农、党湾等镇街购置通俗新建商品住房的。
在购房人打点不动产权证后,根据现实缴纳契税金额的50%原则赐与补贴,购置本区非室第新建商品房的,打点不动产权证后,根据现实缴纳契税金额的30%原则赐与补贴。

对在2023年9月30日 (含) 前购置仁和街道、径山镇、黄湖镇、鸿鸟镇、百丈镇等镇街购置通俗新建商品住房的。
在购房人打点不动产权证后,根据现实缴纳契税金额的50%原则赐与补贴,购置余杭区非室第新建商品房的,打点不动产权证后,根据现实缴纳契税金额的30%原则赐与补贴。

2023年9月30日(含)前,购置除临平街道的通俗新建商品住房的,在购房人打点不动产权证后,根据现实缴纳契税金额的50%原则赐与补贴。
购置临平区非室第新建商品房的,打点不动产权证后,关于购置800平方米以上的根据现实缴纳契税金额的30%原则赐与补贴,关于购置2000平方米以上的,根据现实缴纳契税金额的50%原则赐与补贴。

全区购房能够获得50%的契税补助。

2022年9月15日至2023年3月14日 (以网签时间为准),在临安范畴内购买总价不超越300万元的新建商品住房赐与房屋总价1.5%的补助。购房人不动产注销后停止补助。
全日造大专学历,在临安就业或创业的.,一次性发放购房补助5万元,本科、硕士、博士则别离是10万元、15万元、30万元,且一次性发放。
人才买房补助可同时用于一手房和二手房。假设是初次在临安购置新房,在享受人才购房补助的同时,还能够叠加享受针对全民的买房补助。
在临安区范畴内购置商品室第(期房,含此前已购置)的,2023年秋季适龄学生的监护人可凭不动产权证享受临安区学前教导、义务教导公办学校统筹安放进学政策。

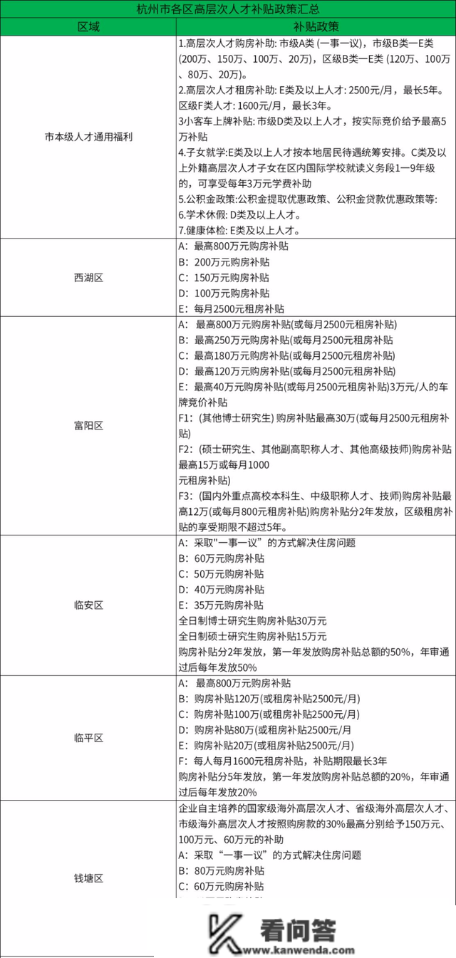
杭州高条理人才 购房补助
高条理人才购房补贴:市级A类(一事一议),市级B类—E类(200万、150万、100万、20万),区级B类—E类(120万、100万、80万、20万)。
高条理人才租房补贴:E类及以上人才:2500元/月,最长5年。区级F类人才:1600元/月,最长3年。

以上即是杭州各区域及人才购房补助,赶紧转给你身旁的小伙伴们看看吧。
或许那些购房补助,能解你的燃眉之急,定见点赞收躲,广而告之!
