材料若是能帮到你,希望你能够帮手点赞-感激-保藏撑持一下!
若你需要下载word来打印,能够查看我的小我简介,上面有材料下载体例.
(材料整理不容易,实心求一个三连,那将是撑持我继续更新的动力)
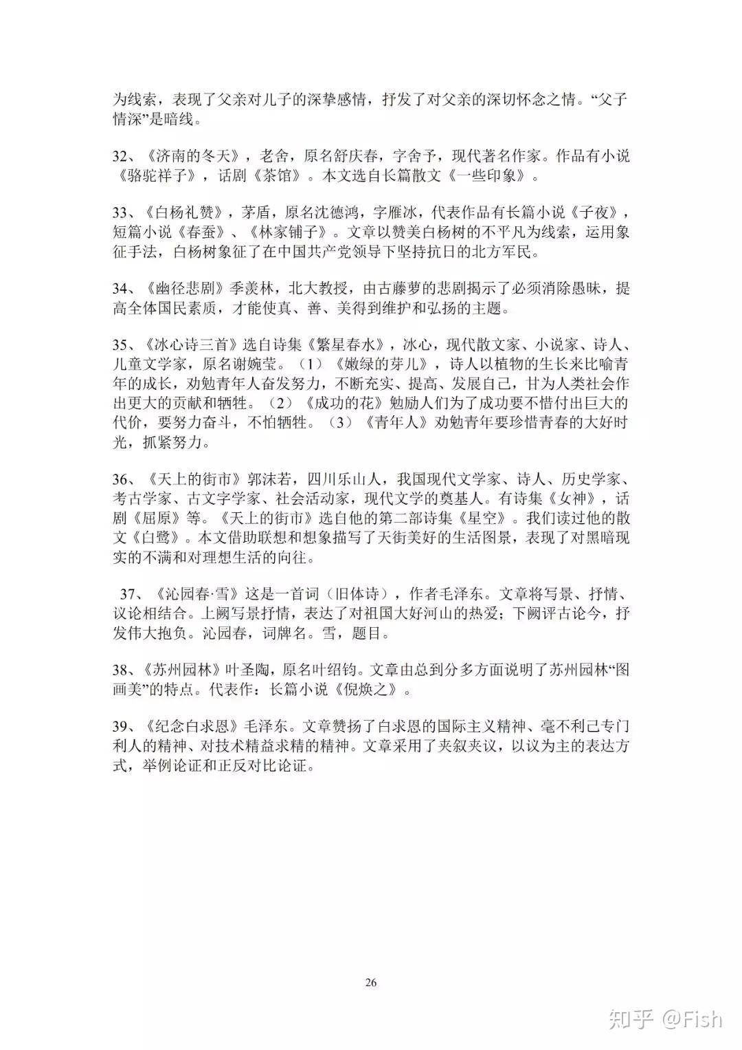
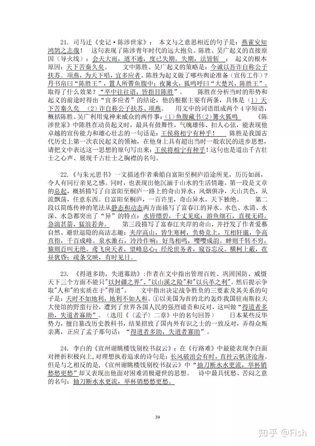
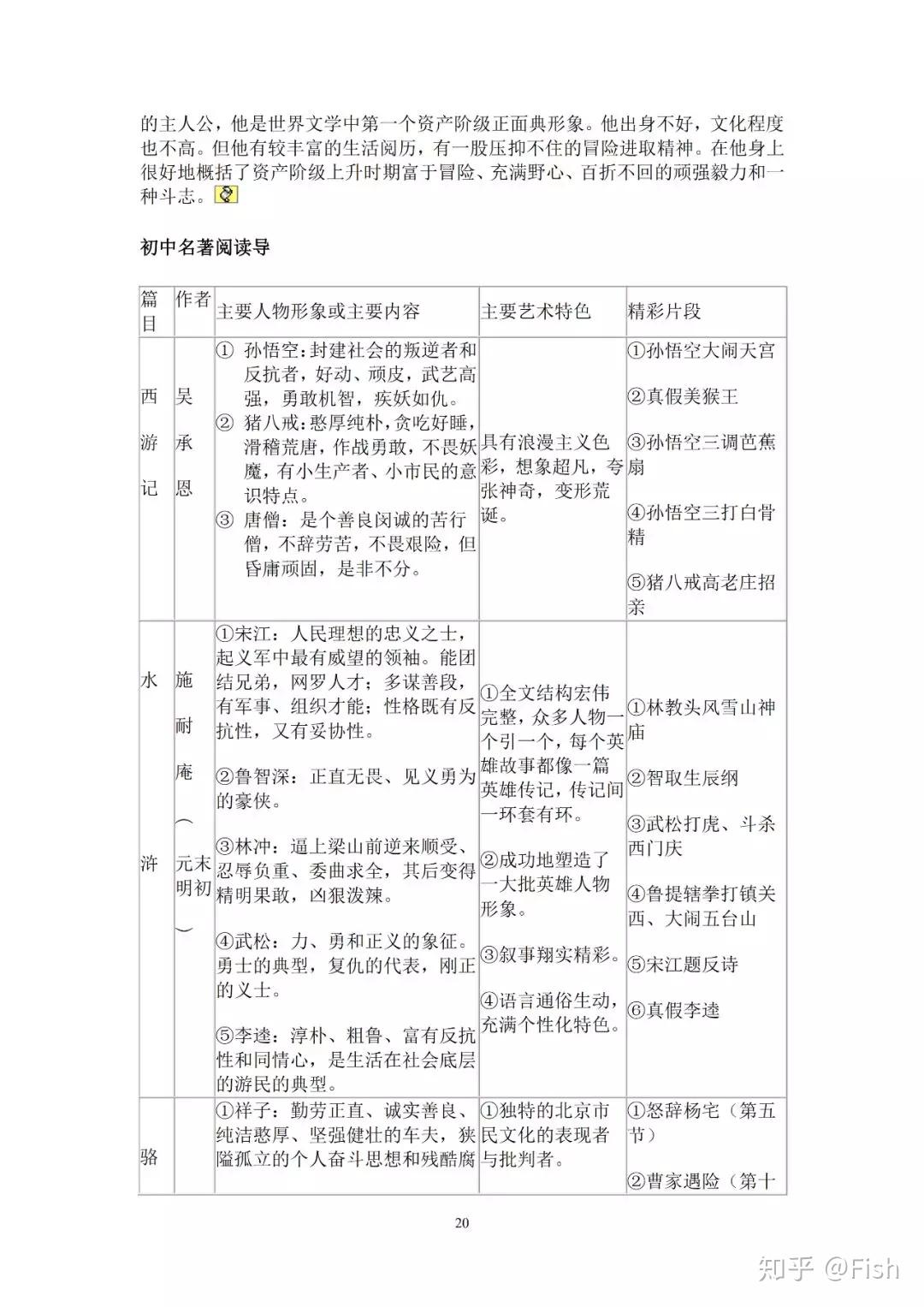
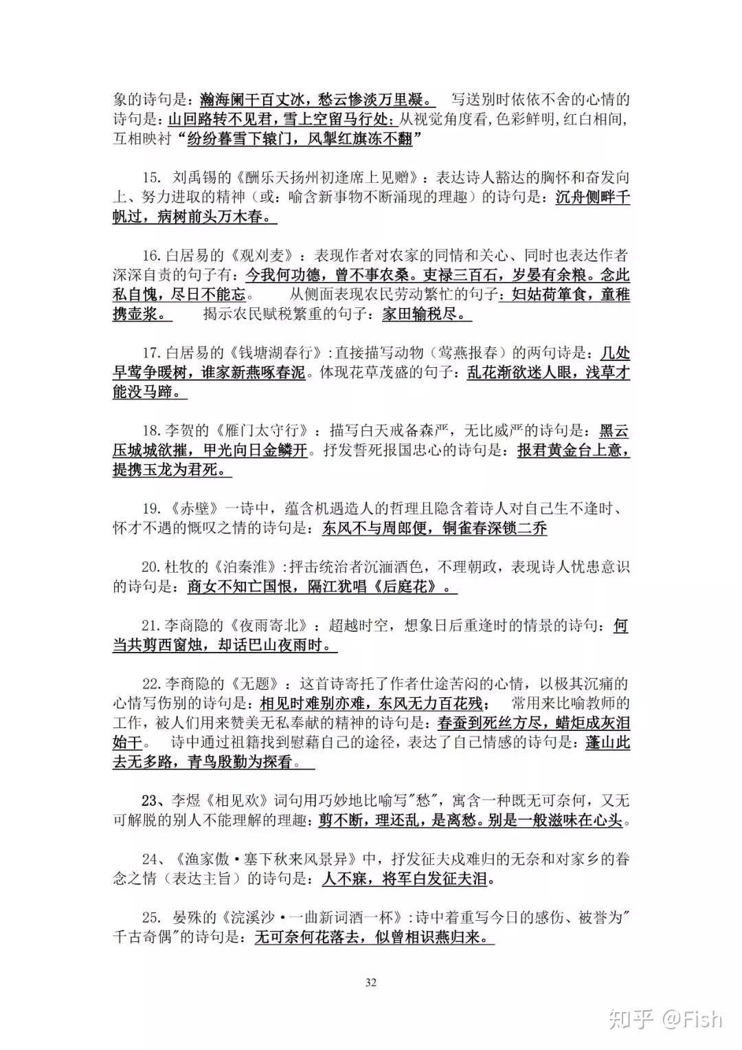
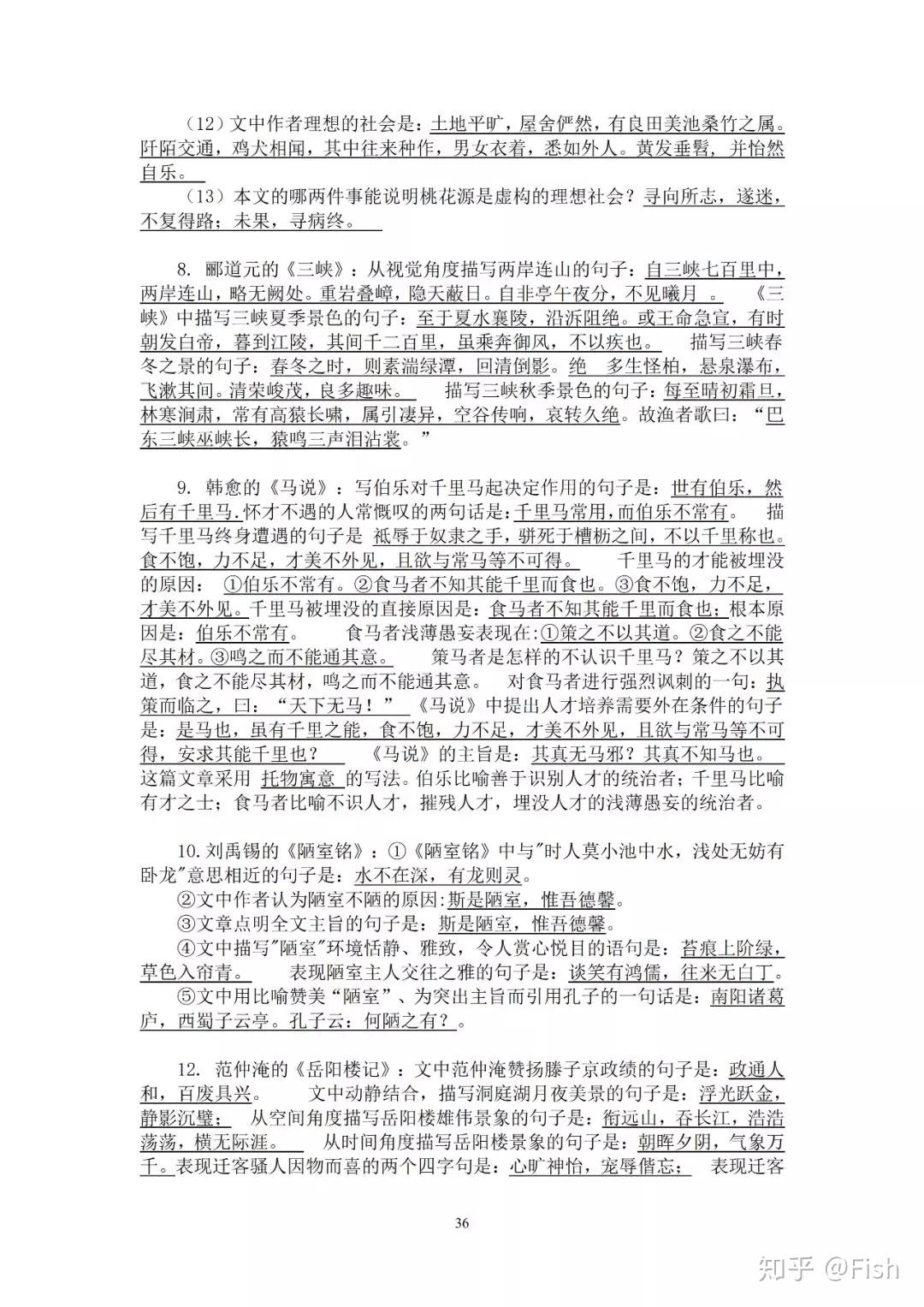
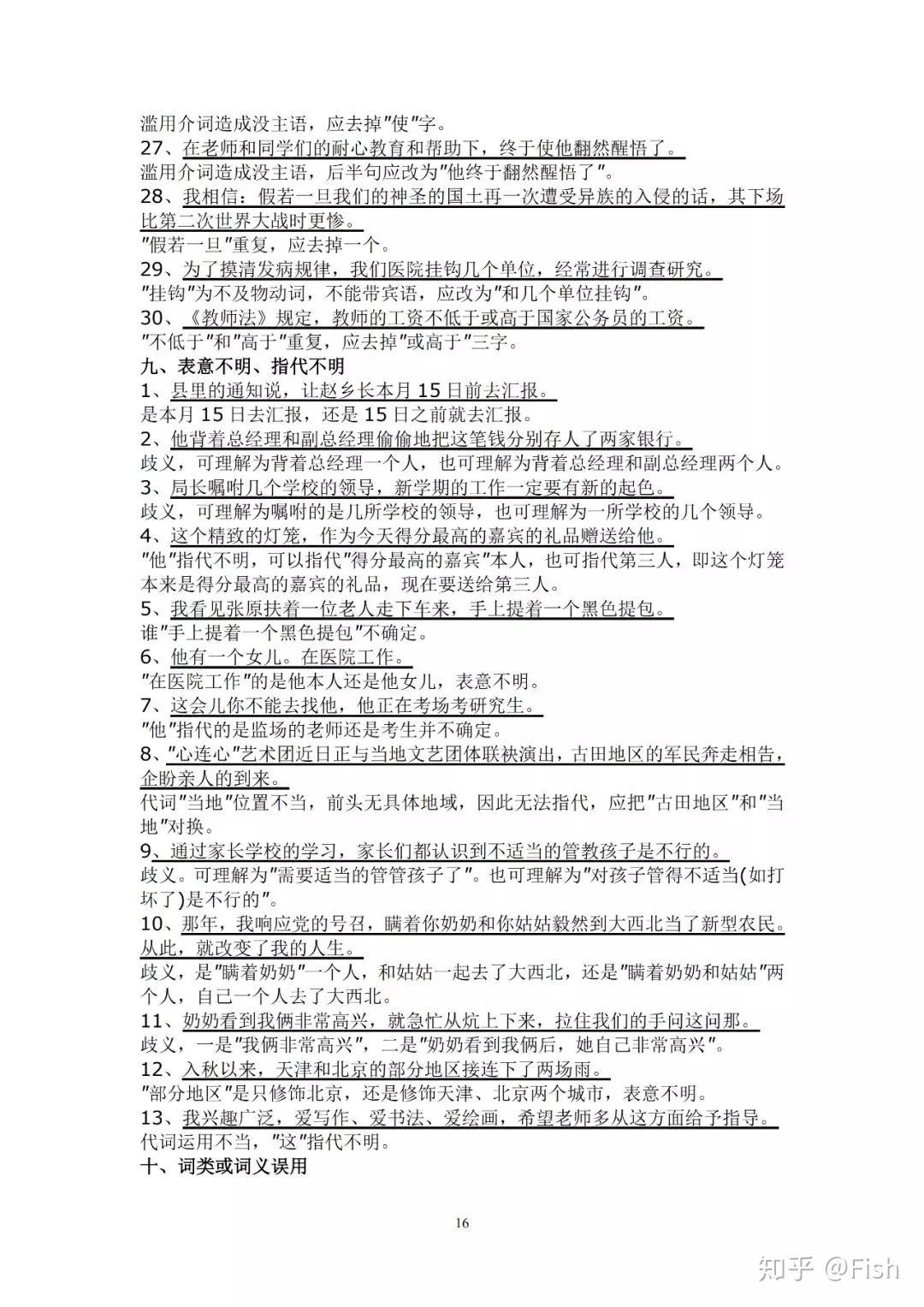
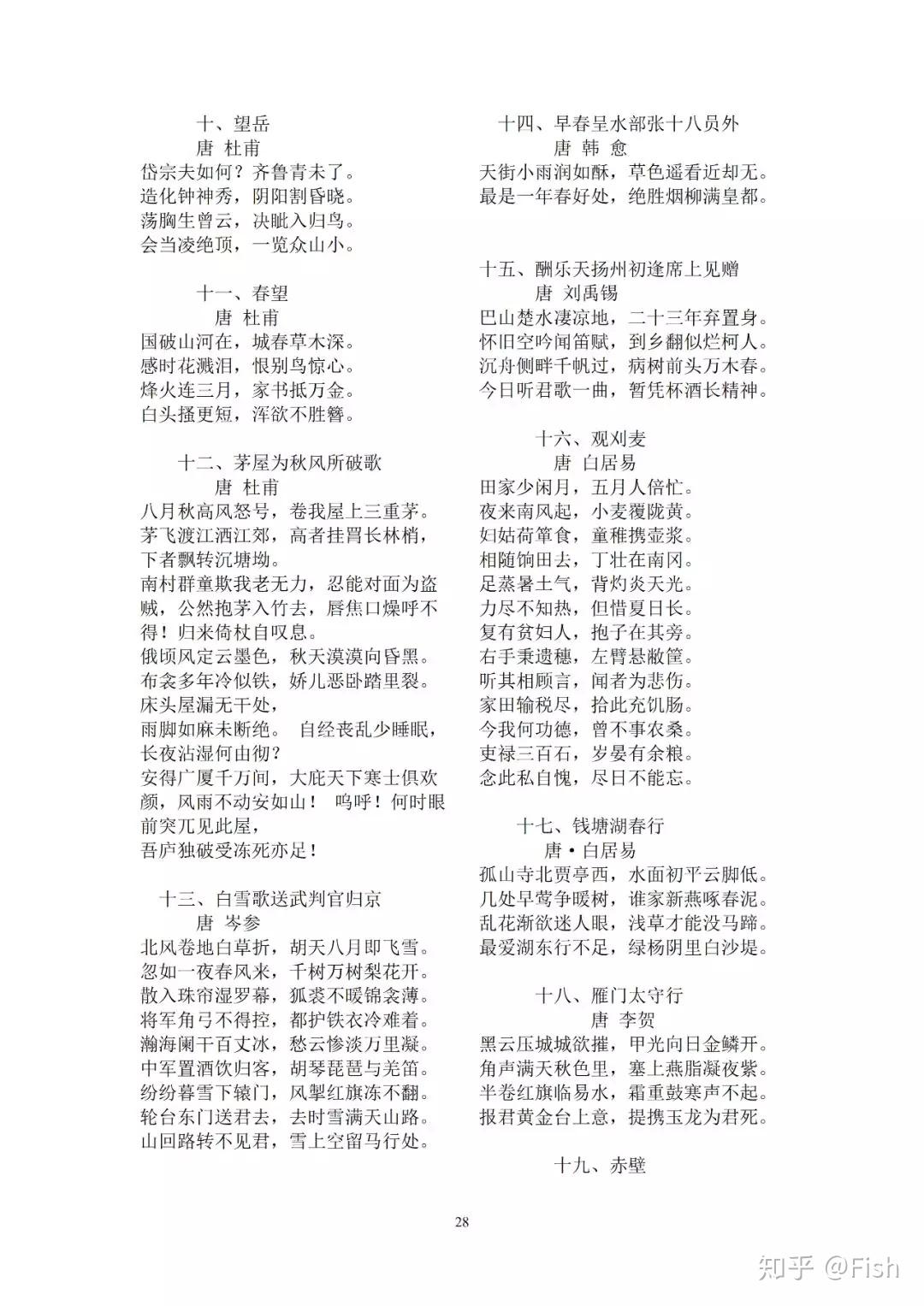
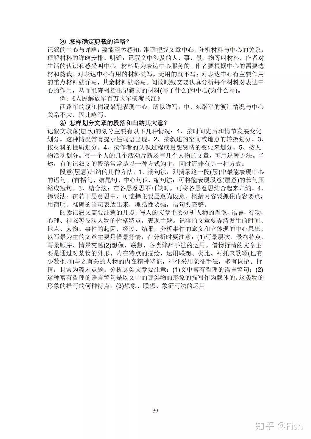
初中语文常识点总结-中评语文必备
初中语文常识点总结-中评语文必备
材料若是能帮到你,希望你能够帮手点赞-感激-保藏撑持一下!
若你需要下载word来打印,能够查看我的小我简介,上面有材料下载体例.
(材料整理不容易,实心求一个三连,那将是撑持我继续更新的动力)
0
