今天给各人分享中考考前复习常识点总结
内容有点多,建议先保藏保留。码字不容易,觉得不错能够点个赞撑持一下哦!
本篇内容满是干货,建议保藏!
临近中考,良多同窗焦虑焦急不晓得该怎么复习,常常复习一科丢了另一科,不要担忧,只要未到最初一刻,乾坤不决你我皆是黑马,跟着教师整理的干货停止复习!
教师将为你供给中考各科考前冲刺复习必背重点常识点总结,若对你有帮忙,记得三连撑持哦~
中评语文考前冲刺复习必背重点常识点总结
更多内容请点击链接阅读原文:
https://mp.weixin. *** .com/s/n1whwdBpfETp-r-G58DjFw
存眷微信公家号能够获得完好版下载体例哦!
2.中考数学考前冲刺复习必背重点常识点总结
更多内容请点击链接阅读原文:
https://mp.weixin. *** .com/s/XnPh-2Mc-gGZMSWpkY-fJg
存眷微信公家号能够获得完好版下载体例哦!
3.中考英语考前冲刺复习必背重点常识点总结
更多内容请点击链接阅读原文:
https://mp.weixin. *** .com/s/WYdAKkbpHMPTEgGgE3HZhw
存眷微信公家号能够获得完好版下载体例哦!
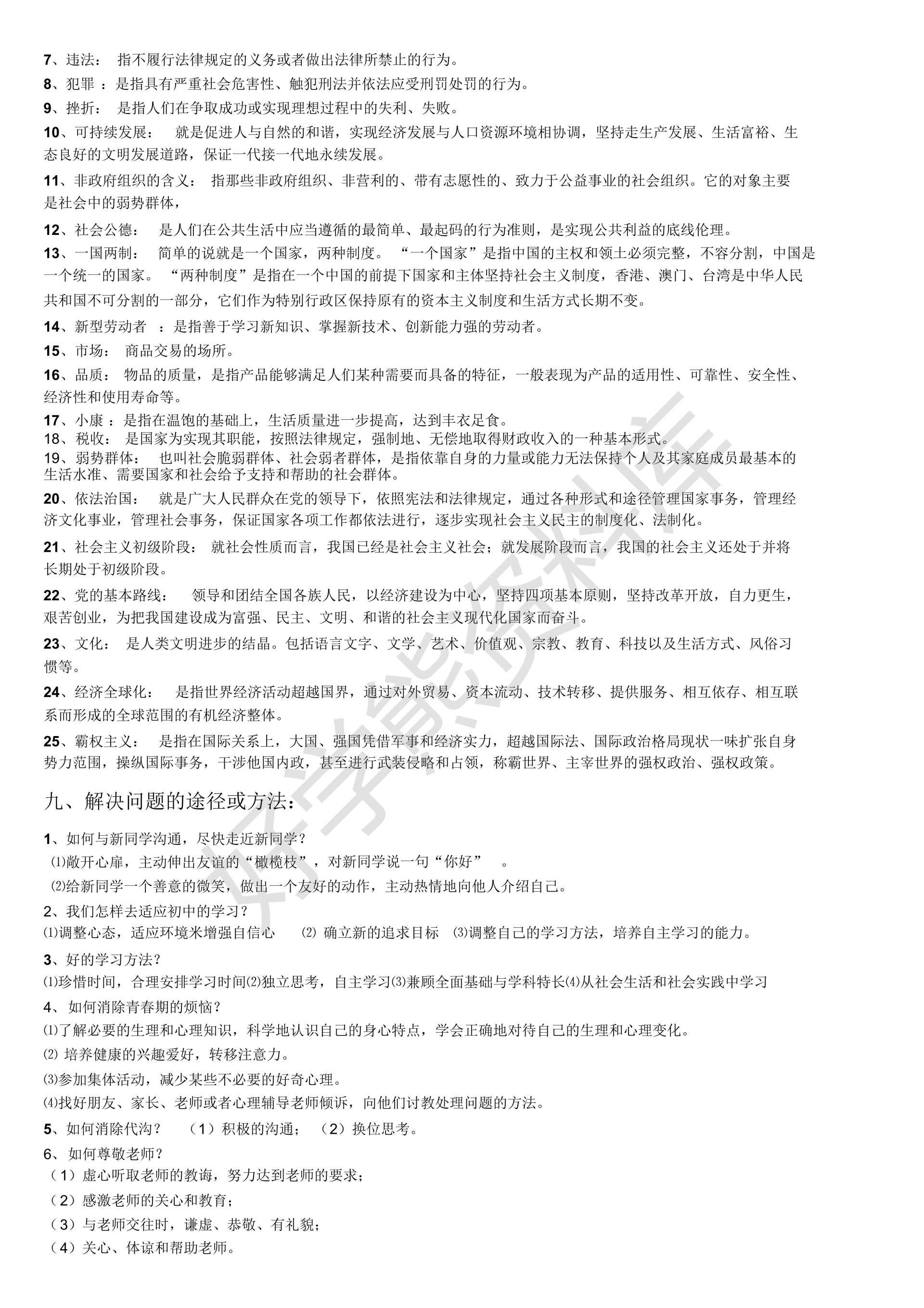
4.中考道德与法治(政治)考前冲刺复习必背重点常识点总结
更多内容请点击链接阅读原文:
https://mp.weixin. *** .com/s/p *** Z11C0Xyc2RJMFyCIBow
存眷微信公家号能够获得完好版下载体例哦!
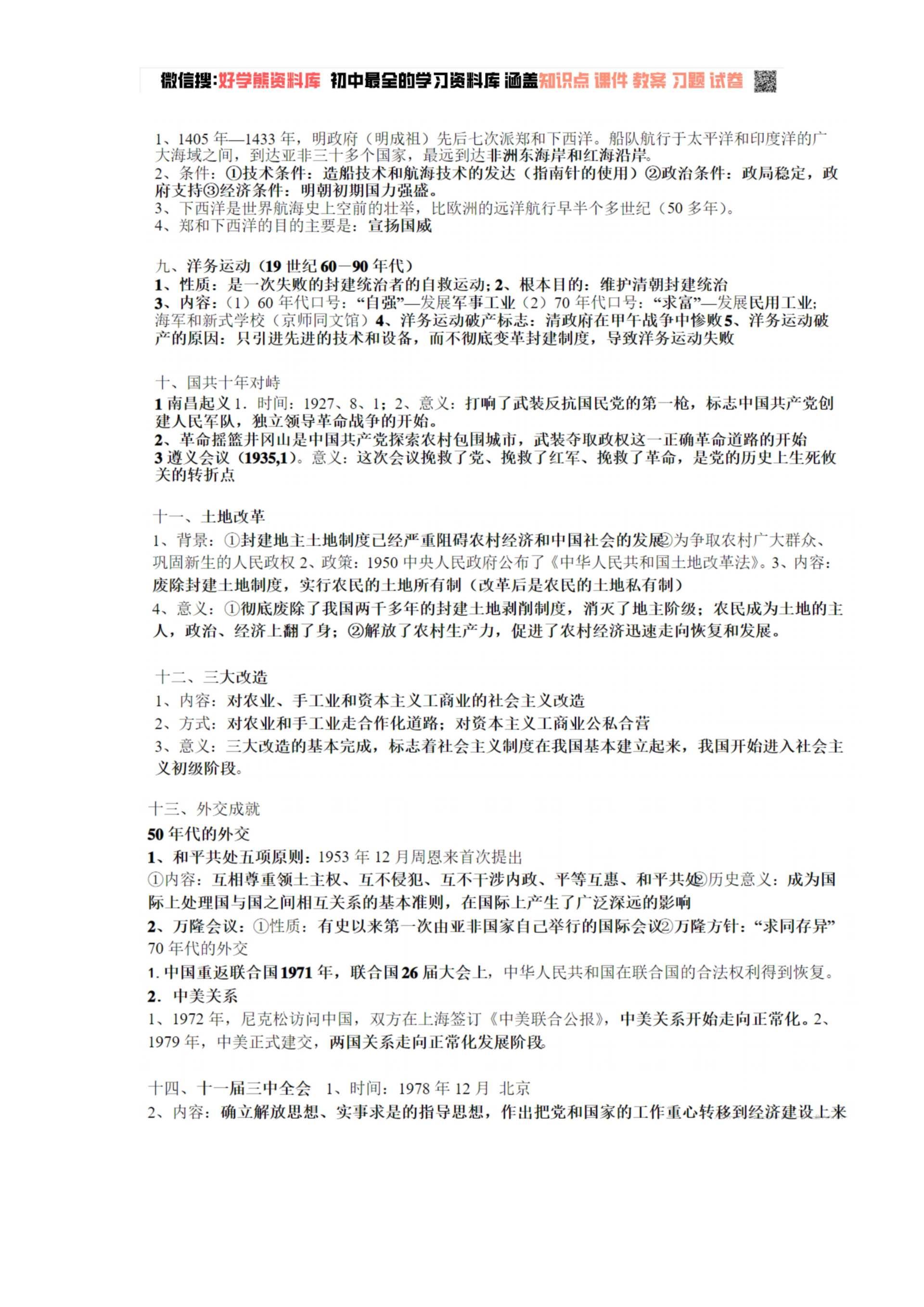
5.中考汗青考前冲刺复习必背重点常识点总结
更多内容请点击链接阅读原文:
https://mp.weixin. *** .com/s/tF3rL6tLuPRcy7Tzb8bWVw
存眷微信公家号能够获得完好版下载体例哦!
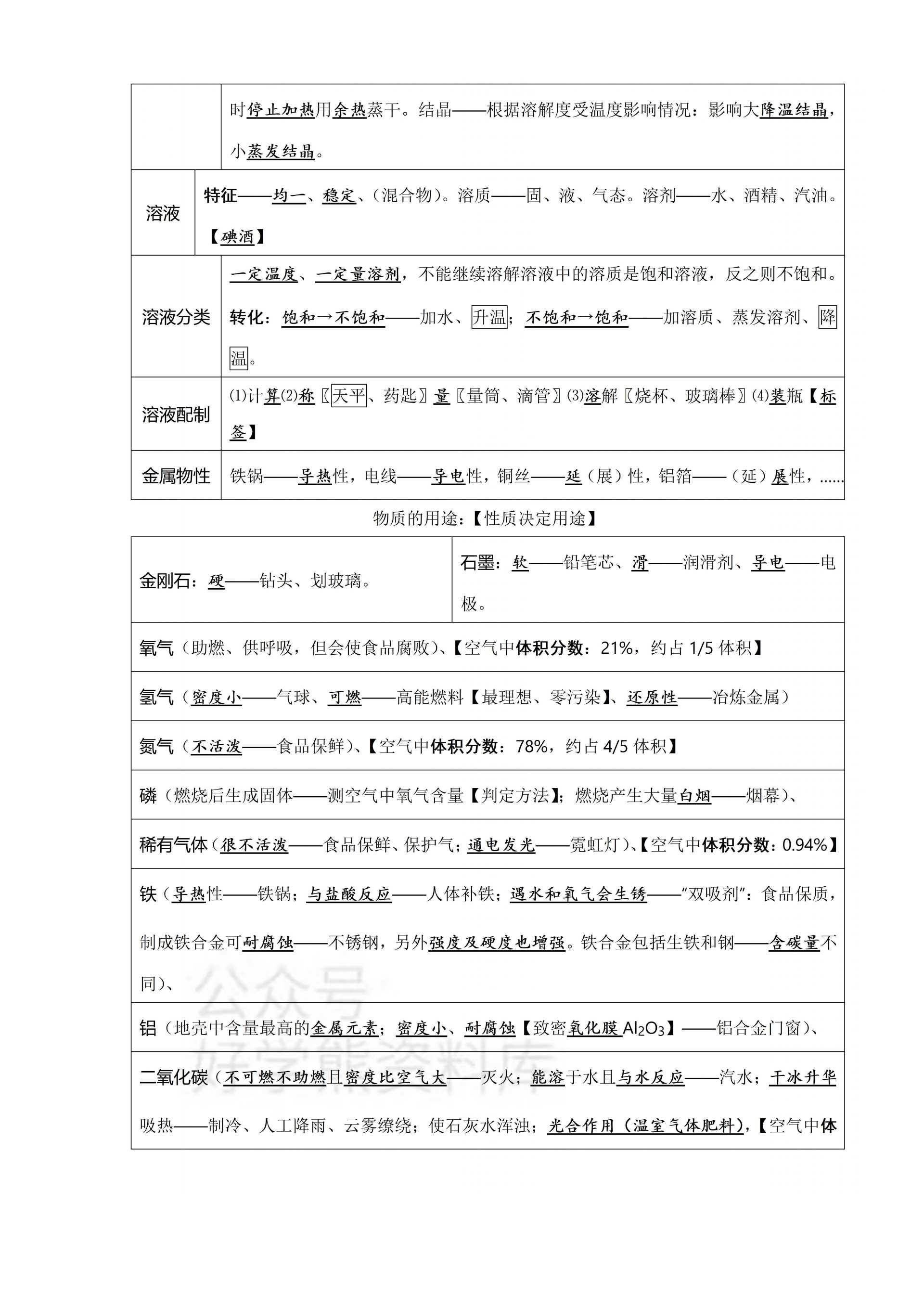
6.中考物理考前冲刺复习必背重点常识点总结
专题一 常见隐含前提
1. 光滑:没有摩擦力;机械能守恒 漂浮:浮力等于重力;物体密度小于液体密度
2. 悬浮:浮力等于重力;物体密度等于液体密度 匀速曲线运动:速度稳定;受平衡力;动能稳定(统一物体)
3. 静行:受平衡力,动能为零 轻小、轻量物体:量量可忽略不计
4. 上升:重力势能增加 实像:倒立的像(小孔成像、投影仪、照像机),光线订交,实线
5. 虚像:正立的像(平面镜、放大镜、凹面镜),光线的耽误线或反向耽误线订交,虚线
6. 物距大于像距:照像机的成像原理 升高到:物体的末温 升高:物体温度变革量
7. 白气:液化现象;看得见是小液滴,水蒸气是肉眼看不见的
8. 不计热丧失:吸收的热量等于放出的热量(Q吸=Q放);消耗的能量等于转化后的能量
9. 一般工做:用电器在额定电压下工做,现实功率等于额定功率
10. 串联:电流相等;选择公式P = I2 R计算和比力两个量的大小
11. 并联:电压相等;选择公式P = U2 /R计算和比力两个量的大小
12. 灯都不亮,电流表无示数:电路断路(有电压处断路)
13. 灯部门亮,电流表有示数:电路短路(无电压处短路)
14. 家庭电路用电器都不工做:保险丝烧断,短路或总功率过大
专题二 容易被理解错误的常识点
1. 密度不是必然稳定的。密度是物量的属性,和量量体积无关,但和温度有关,尤其是气体密度随温度的变革较明显。
2. 天平读数时,游码要看左侧,挪动游码相当于在天平右盘中加减砝码。
3. 匀速曲线运动的速度必然稳定。只如果匀速曲线运动,则速度必然是一个定值。
4. 均匀速度只能是总旅程除以总时间。求某段路上的均匀速度,不是速度的均匀值,只能是总旅程除以那段旅程上破费的所有时间,包罗中间停的时间。
5. 受力阐发的步调:确定研究对象;找重力;找接触物体;判断和接触物体之间能否有压力、撑持力、摩擦力、拉力等其它力。
6. 平衡力和彼此感化力的区别:平衡力感化在一个物体上,彼此感化力感化在两个物体上。
7. 物体运动形态改动必然遭到了力,受力纷歧定改动运动形态。力是改动物体运动形态的原因。受力也包罗受包罗受平衡力,此时运动形态就稳定。
8. 惯性大小和速度无关。惯性大小只跟量量有关。速度越大只能申明物体动能大,可以做的功越多,并非惯性越大。
9. 惯性是属性不是力。不克不及说遭到,只能说具有,因为。
10. 物体受平衡力 → 物体处于平衡形态(静行或匀速曲线运动)。那两个能够彼此推导。物体受非平衡力:若合力和运动标的目的一致,物体做加速运动,反之,做减速运动。
11. 1Kg≠9.8N。两个差别的物理量只能用公式停止变更。
12. 月球上弹簧测力计、天平都能够利用太空失重形态下天平不克不及利用而测力计还可测拉力等除重力以外的其它力。
13. 压力增大摩擦力纷歧定增大。滑动摩擦力跟压力有关,但静摩擦力跟压力无关,只跟和它平衡的力有关。
14. 两个物体接触纷歧定发作力的感化。还要看有没有挤压,相对运动等前提。
15. 摩擦力和接触面的粗拙水平有关,压强和接触面积的大小有关。
16. 杠杆调平:左高左调;天平调平:指针偏摆布调。两侧的平衡螺母调理标的目的一样。
17. 动滑轮必然省一半力。只要沿竖曲或程度标的目的拉,才气省一半力。
18. 画力臂的办法:一找收点(杠杆上固定不动的点),二画力的感化线(把力耽误或反向耽误),三连间隔(过收点,做力的感化线的垂线)、四标字母。
19. 动力最小,力臂应该更大。力臂更大做法:在杠杆上找一点,使那一点到收点的间隔最远。
20. 压强的受力面积是接触面积,单元是m2。留意接触面积是一个仍是多个,更要留意单元换算:1 cm2 = 10-4m2
21. 液体压强跟液柱的粗细和外形无关,只跟液体的深度有关。深度是指液面到液体内某一点的间隔,不是高度。
固体压强先运用F=G计算压力,再运用P=F/S计算压强,液体压强先运用P=ρg h计算压强,再运用F=PS计算压力(留意单元,关于柱体则两种办法能够通用)
22. 托里拆利尝试水银柱的高度差和管子的粗细倾斜等因素无关,只跟其时的大气压有关。
23. 浮力和深度无关,只跟物体浸在液体中的体积有关。淹没时V排=V物,没有淹没时V排<V物
求浮力要起首看物体的形态:若漂浮或悬浮则间接按照F浮 = G计算,如有弹簧测力计测能够按照F浮 = G-F拉计算,若晓得密度和体积则按照F浮=ρg v计算。
24. 有力纷歧定做功。有力有间隔,而且力间隔要对应才做功。
25. 简单机械的机械效率不是固定稳定的。滑轮组的机械效率除了跟动滑轮的重力有关外还跟所提拔物体的重力有关,物体越重,拉力也越大,机械效率越高,但动滑轮的重力稳定。
26. 物体匀速程度运动时,动能和势能纷歧定稳定。此时还要考虑物体的量量能否发作变革,例如洒水车,投救灾物资的飞机。
27. 机械能守恒时,动能更大,势能最小。能够由容易阐发的高度和形变大小先判断势能,再判断动能的变革。
28. 分子间的引力和斥力是同时存在,同时增大和减小。只是在差别的变革过程中,引力和斥力的变革快慢纷歧样,招致最初引力和斥力的大小纷歧样,最末表示为引力或斥力。
29. 分子间引力和大气压力的区别:分子力但凡彼此吸引的都是因为分子间有引力,但若是陪伴着空气被排出或大气压强的变革则申明是大气压力。例:两块玻璃沾水后合在一路分不开是大气压力,水面上提起玻璃弹簧测力计示数变小是因为分子间有引力。
30. 物体内能增大,温度纷歧定升高(晶体熔化,液化沸腾);物体内能增加,纷歧定是热传递(还能够是做功);物体吸热,内能必然增加;物体吸热温度纷歧定升高(晶体熔化,液体沸腾);物体温度升高,内能纷歧定升高(还和物体的量量等因素有关);物体温度升高,纷歧定是热传递(还能够是做功)
31. 内能和温度有关,机械能和物体机械运动情况有关,它们是两种差别形式的能。物体必然有内能但纷歧定有机械能。
32. 热量只存在于热传递过程中,分开热传递说热量是没有意义的。热量对应的动词是:吸收或放出。
33. 比热容是物量的一种属性,是固定稳定的。比热容越大:吸收不异热量,温度变革量小(用人工湖调理气温);升高不异温度,吸收热量多(用水做冷却剂)。
34. 内燃机一个工做轮回包罗四个冲程,曲轴动弹二周,对个做功一次,有两次能量转化。
35. 太阳能电池是把太阳能转化为电能。并非把化学能转化为电能。
36. 核能属于一次能源,不成再生能源。
37. 当前人们操纵的次要是可控核裂变(核反响堆)。太阳内部不竭发作着核聚变。
38. 调子一般指声音的凹凸,和频次有关,和发声体的长短、粗细、松紧有关。
响度一般指声音的大小,和振幅有关,和用力的大小和间隔发声体的远近有关。
音色是用为区别差别的发声体的,和发声体的质料和构造有关。(生活中的有些用凹凸来描述声音的响度)
39. 反响测距要留意除以2
40. 光线要留意加箭头,要留意实线与虚线的区别:实像,光线是实线;法线、虚像、光线的耽误线是虚线。
41. 反射和拆射老是同时发作的,
42. 漫反射和镜面反射都遵守光的反射定律。
43. 平面镜成像:一虚像,要画成虚线,二等大的像,人远离镜,像大小稳定,只是视角变小,觉得像变小,现实稳定。
44. 照像机的物距:物体到相机的间隔,像距:底片到镜关的间隔或暗箱的长度。投影仪的物距:胶片到镜头的间隔,像距:屏幕到投影仪的间隔。
45. 拍照机的原理:u>2f,成倒立、缩小的实像,投影仪的原理:2f>u>f,成倒立、放大的实像,放大镜的原理:u<f,成正立、放大的虚像。
46. 通明体的颜色由透过和色光决定,和物体顔色不异的光能够透过,差别的色光则被吸收。
47. 液化:雾、露、雨、白气。 凝华:雪、霜、雾淞。凝固:冰雹,房顶的冰柱。
48. 汽化的两种体例:蒸发(任何温度下停止)和沸腾(必然温度下停止)。液化的两种办法:降低温度和压缩体积。
49. 沸腾时气泡越往上越大,沸腾前气泡越往上越小。
50. 晶体有熔点,常见的有:海波,冰,石英,水晶和各类金属;非晶体没有熔点,常见的有:蜡、松香、沥青、玻璃。
51. 六种物态变革:
52. 晶体熔化和液体沸腾的前提:一到达必然的温度(熔点和沸点)二继续吸热。
53. 金属导电靠自在电子,自在电子挪动标的目的和电流标的目的相反。
54. 串联和并联只是针对用电器,不包罗开关和电表。串联电路电流只要一条途径,没有分流点,并联电路电流多条途径,有分流点。
55. 判断电压表测谁的电压可用圈法:先去掉电源和其它电压表,把要阐发的电压表当做电源,从一端到另一端,看圈住谁就测谁的电压。
56. 连电路时,开头要断开;滑片放在阻值更大的位置;电流表一般用小量程;电压表的量程要看电源电压和所测用电器的额定电压;滑动变阻器要一上一下,而且要看标题问题给定的前提先择连左下或右下;电压表必然要放在最初再并在所测用电器的两头。
57. 电路中有电流必然有电压,但有电压纷歧定有电流(电路还得闭合)。
58. 电阻是导体的属性,一般是稳定的(尤其是定值电阻),但它和温度有关,温度越高电阻越大,灯丝电阻表示最为明显。
59. 串联电路是等流分压,电压和电阻成反比,也就是电阻越大,分得电压越大。
并联电路是等压分流,电流和电阻成反比,也就是电阻越大,电流越小。
60. 测电阻和测功率的电路图一样,尝试器材也一样,但尝试原理纷歧样。(别离是R=U/I和P=UI)测电阻需要屡次丈量求均匀值,减小误差,但测功率时功率是变革的,所以求均匀值没有意义。
61. 电能表读数是两次读数之差,最初一位是小数。
62. 计算电能能够用KW和h计算,最初再用1KWh=3.6×10 6J换算。
63. 额定功率和额定电压是固定稳定的,但现实电压和现实功率是变革的。但在变革时,电阻是稳定的。可按照R=U2/P计算电阻。
64. 家庭电路中开关必需和灯串联,开关必需连在前方上,灯口螺旋要接零线上,保险丝只在前方上接一根就能够了,插座是左零右火上接地。
65. 磁体上S极指南(天文南级,地磁北极,平常说的是天文的两极)N极指北。
66. 奥斯特发现了电流的磁效应(通电导体四周有磁场),造成了电动机,法拉第发现了电磁感应现象,造成了发电机。沈括发现了磁偏角。汤姆生发现了电子。卢萨福成立了原子核式构造模子,贝尔创造了德律风。
67. 磁盘、硬盘应用了磁性质料,光盘没有应用磁性质料。
68. 电磁波的速度都等于光速,波长和频次成反比。
69. 电动机原理:通电线圈在磁场中受力动弹,把电能转化成机械能。外电路有电源。
发电机原理:电磁感应,把机械能转化成电能,外电路无电源。
专题二 重点定律、原理、规律、常量、模子、研究办法
一、物理定律、原理:
1、牛顿第必然律(惯性定律) 2、阿基米德原理 3、光的发射定律
4、欧姆定律 5、焦耳定律 6、能量守恒定律
二、物理规律:
1、平面镜成像的特点 2、光的折射规律 3、凸透镜成像规律
4、两力平衡的前提和运用 5、力和运动的关系 6、液体压强特点
7、物体浮沉前提 8、杠杆平衡前提 9、分子动理论
10、做功与内能改动的规律 11、安培定章 12、电荷间的感化规律
13、磁极间的感化规律 14、串、并联电路的电阻、电流、电压、电功、电功率、电热的分配规律
三、应记住的常量:
1、热:1尺度大气压下,冰水混合物的温度为0℃,滚水的温度为100℃
体温计的量程:35℃~42℃ 分度值为0.1℃ 水的比热:C水=4.2×103J/(kg.℃)
2、速度:1m/s=3.6km/h 声音在空气的传布速度:v=340m/s V固>V液>V气
光在实空、空气中的传布速度:C=3×108m/s 电磁波在实空、空气中的传布速度:V=3×108m/s
3、密度:ρ水=ρ人=103kg/m3 ρ水>ρ冰 ρ铜>ρ铁>ρ铝
1g/cm3=103kg/m3 1L=1dm3 1mL=1cm3 g=9.8N/kg
4、一个尺度大气压:P0=1.01×105Pa=76cm汞柱≈10m水柱
5、元电荷的电量:1e=1.6×10-19C 一节干电池的电压:1.5V 蓄电池的电压:2V
人体的平安电压:不高于36V 照明电路的电压:220V 动力电路的电压:380V
我邦交流电的周期是0.02s,频次是50Hz,每秒换向100次。 1度=1Kw.h=3.6×106 J
四、物理中的稳定量:
1、密度:是物量的一种特征,跟物体的量量、体积无关。
2、比热:是物量的一种特征,跟物量的吸收的热量、量量、温度改动无关。
3、热值:是燃料的一种特征,跟燃料的燃烧情况、量量、放出热量的几无关。
4、电阻:是导体的一种属性,它由电阻本身情况(质料、长度、横截面积)决定,而跟所加的电压的大小,通过电流的大小无关。
5、匀速曲线运动:物体的速度稳定,跟旅程的几,时间长短无关。
五、生活中的物理模子:
1、连通器:如水壶、水位计、船闸等。 2、杠杆:如撬棒、天平、杆秤、独轮车、铡刀等。
3、轮轴:如板手、螺丝刀、自行车的车把等。
六、研究物理的科学办法:
1、控造变量法:该办法是研究某一物理量(或某一物理性量)与哪些因素有关时所接纳的研究办法,研究办法是:控造其他各项因素都稳定,只改动某一因素,从而得到那一因素是如何影响那一物理量的。初中阶段的教学内容用那种办法的有:(1)影响蒸发快慢的因素;(2)影响力的感化效果的因素;(3)影响滑动摩擦力打小的因素;(4)影响压力感化效果的因素;(5)研究液体压强的特点;(6)影响滑轮组机械效率的因素;(7)影响动能 势能大小的因素;(8)物体吸收放热的几与哪些因素有关;(9)决定电阻大小的因素;(10)电流与电压电阻的关系(11)电功大小与哪些因素有关;(12)电畅通过导体产生的热量与哪些因素有关;(13)通电螺线管的极性与哪些因素有关;(14)电磁铁的磁性强弱与哪些因素有关;(15)感应电流的标的目的与哪些因素有关;(16)通电导体的磁场中受力标的目的与哪些因素有关。
更多内容请点击链接阅读原文:
https://mp.weixin. *** .com/s/LgJhzQan-XZ_v0RxcFaKkg
存眷微信公家号能够获得完好版下载体例哦!
7.中考化学考前冲刺复习必背重点常识点总结
更多内容请点击链接阅读原文:
https://mp.weixin. *** .com/s/HerC1UgipsnaAfiLhRBz4Q
存眷微信公家号能够获得完好版下载体例哦!
通过教师供给的各科中考考前冲刺复习必背重点常识点总结,希望能帮忙到你。
中考考前复习常识点总结
教师每天城市分享优良的进修材料和进修办法,觉得有用别忘了三连撑持一下哦~~
电子版获取体例↓↓↓
https://zhuanlan.zhihu.com/p/124820262
勤学熊材料库:涵盖初中全科目进修材料-初中复习材料-中考总复习等电子版进修材料
