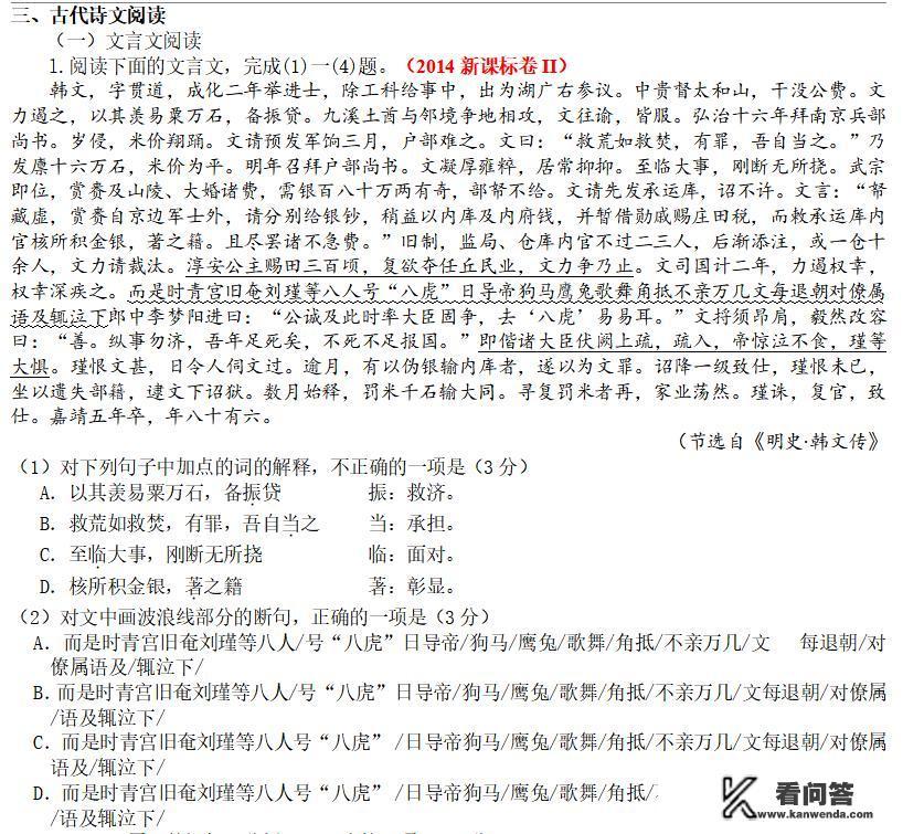
古代矢通屎,雁矢即雁粪,因粪中有未完全消化的草籽,所以饥民食用。这里是讲明末大饥荒的惨状。原文节选:今流亡满道,骴骼盈野。阴风惨鬼燐之青,啸聚伏林莽之绿。且有阖门投缳者.有全村泥门逃者,有一日而溺河数百者,有食雁矢、蚕矢者,有食荆子、蒺藜者,有食土石者,有如鬼形而 *** 者,有僵仆于道而不能言者,有集数千数百人于城隅周道而揭竿者。
高考文言文翻译需要用到特殊句式吗?直译可以吗?首先要明确,高考文言文翻译,特殊句式是常考的内容。为何这么武断?
请参考每年的高考语文大纲:
以2019年考纲为例:


显然,考纲给出了特殊句式考题。
请再看参考答案和标准:
【解析】
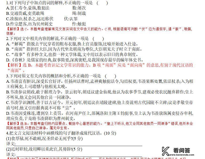
(1)这个句子关键抓住实词“顾”,反问句式“况……乎”和副词“必”。“顾”可译为“顾惜”“回头”,“况……乎”可译为“何况……呢”,“必”可译为“一定、必定、肯定”。
(2)这个句子关键抓住虚词“以”,实词“重”,虚词“其”。“以”连词,表目的,可译为“来”,“重”可译为“加重”,“其”语气副词,表委婉商量语气,可译为“还是”。
答案:(1)吃着丰厚的俸禄,连死都不敢顾惜,更何况圣明时代肯定不会死人呢?
(2)近期职权较轻,所以任用你以加重这一官位,还是不要推辞吧!
【评分标准】(1)“顾”“况……乎”“必”三处,每译对一处给1分;译出大意给2分。(2)“以”“重”“其”三处,每译对一处给1分;译出大意给2分。
可见遇到特殊句式,你基本上必须按照其特定的形式给予相应的翻译,反问句式岂能翻译为陈述句式?肯定不行。
同时类似遇到S略句式,你必须给予补充S略部分,然后加上()以示说明。
考纲给我们提示了,那我们再看下2019年江苏高考卷如何出:

非。。。者,否定式,公非。。。耶?反问句式,自言=言自 自信=信自 倒装句式,
看来,两道题都是特殊句式的翻译。
可见考纲要求如此,考题也是如此。
特殊句式刚如何翻译?直译吗?
我们看下之一个翻译:
(1)见到他的人更加(越发)啧啧地称赞道:“这个年轻人(好比)是汗血宝马,能行千里,不是那种只能在(康庄=大道)大路上(躞蹀=小步子)小步行走的马。”
(2)然而他自己不说穷,别人也不全(都)知道他穷。汤公不正是信从自己内心的人吗?我即使为他执鞭(驾车),也是乐意和向往的。
非。。。者?反问句式依然翻译为反问句式。S略句式给予相应补充,倒装句式要适当调整。
更多回答,请关注我的头条号“我爱文言文教育”,更多内容与你分享。
