赐与链办事平台试图依托区块链手艺,实现赐与链上的伶俐物流生态圈。本文介绍了平台企业端的设想根本构想和详尽阐发,从工做流程图到详细功用界面的功用解读和需求阐发,详尽剖解了赐与链办事平台在企业方面的设想根究,合适存眷产物设想的小伙伴阅读,期看能给你带来启发。
赐与链办事平台试图依托区块链手艺,实现赐与链上的伶俐物流生态圈。本文介绍了平台企业端的设想根本构想和详尽阐发,从工做流程图到详细功用界面的功用解读和需求阐发,详尽剖解了赐与链办事平台在企业方面的设想根究,合适存眷产物设想的小伙伴阅读,期看能给你带来启发。

一、简介
赐与链办事平台旨在依托区块链手艺,处理企业用户操纵仓库存货凭证明如今线实现金融量押营业。同时依托其他营业系统,如客户中台、WMS系统,将原有线下营业转至线上,供给仓单量押、解押、货转等功用,同时运用区块链手艺,使仓单流转数据可查可逃溯,实现赐与链上的伶俐物流生态圈。
选举利用Microsoft Word 2010及以上版本,利用视图-导航窗格形式阅读文档,以获得更佳体验。
1.目标
软件需求是软件开发的根据,也是软件工程各项活动的根底。编写本PRD的目标就是将陆海通赐与链办事平台的需求清晰准确地描述清晰,为造定项目开发方案和后期的概要设想、原型设想、测试等阶段的工做供给可靠的根据。
2.范畴
本文档阅读对象为产物司理、项目司理、UI设想师、开发工程师、测试工程师。
二、客户端角色描述
赐与链办事平台的目标用户为赐与链上下流企业,本期涉及仓库、银行机构、企业用户,供给仓单申请、核验、量押、解押、货转功用,供给多维度治理报表,打造易用便当高效的赐与链办事平台。
展开全文

三、产物概述
赐与链办事平台的目标用户为赐与链上下流企业,本期涉及仓库、银行机构、企业用户,供给仓单申请、核验、量押、解押、货转功用,供给多维度治理报表,打造易用便当高效的赐与链办事平台。
1. 总体功用架构图

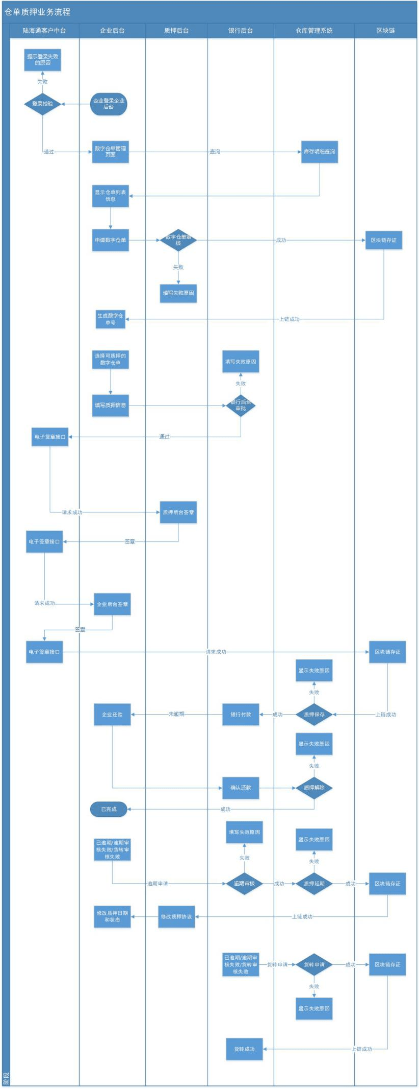
2. 系统流程图

四、功用需求阐明 1. 企业后台 (1)登录
页面设想

需求阐明
功用阐明
该页面为企业用户登录后,系统查询到企业用户在仓库系统中已申请数字仓单的仓单信息。供给数字仓单申请和仓单量押申请的功用。
页面设想

需求阐明
页面设想
需求阐明
页面设想

需求阐明
页面设想

需求阐明
1.根据申请数字时抉择的仓单信息展现;点击【上传】按钮,可抉择当前设备的文件上传,点击【查看】按钮,可查看已上传文件信息;
2.点击【申请】按钮,量押后台-仓库治理-数字仓单审核页面增加一条待审核的数字仓单信息,返回数字仓单治理页面,增加一条待审核的数字仓单申请信息;
3.点击【封闭】按钮,封闭申请数字仓单页面,返回数字仓单治理页面;
4.数字仓单号生陈规则,根据申请时间+两位随机数;申请数字仓单时间为2020年8月27日10:02:23,数字仓单号为dz20200827100223+两位随机数字;
(6)申请量押
页面设想

需求阐明
页面设想

需求阐明
功用阐明
该页面为企业停止仓单量押治理的功用,包罗:从头申请量押、过期申请、从头申请过期、签章、还款、查看等操做;
页面设想

需求阐明
页面设想

需求阐明
页面设想

需求阐明
页面设想

需求阐明
功用阐明
企业用户三方量押协议治理也,页面,未签章的三方协议可停止签章操做;可查看和下载签章形态为已签章/未签章的三方量押协议;
页面设想

需求阐明
功用阐明
企业后台,站内信动静治理;站内信数量为未读动静数量,站内信动静数量根据企业未读动静数量实时展现;
页面设想

需求阐明
专栏做家
小胖纸,人人都是产物司理专栏做家。九年产物体味,横跨多个行业和范畴,专注金融和市场营销,擅长产物需求阐发,普通的外表下有颗不服凡的心。
题图来自Unsplash,基于 CC0 协议
