通过那篇攻略,我们旨在给想要去香港留学的同窗,成立一个完好的关于香港申请的框架,筹办一个申请宝典,让你一篇解锁所有申请问题。我们花了将近1个月的时间停止材料搜集、整理、审核,末于编纂成那篇文章分享给各人。
无论你是DIY或者有找机构的筹算,都能够通过那篇文章找到想要的信息。若你看完仍是有不懂的处所,能够留言,或者点击下方卡片间接找到我,我为你解疑:
有留学问题能够来那里找我P.S. 关于英国、新加坡和美国的申请全流程我们也写过,有兴趣可康康:)
英国硕士申请全流程
美国硕士申请全流程
新加坡硕士申请全流程
文章次要内容:、香港肄业情况、排名阐发、含金量、肄业形势、香港八大学校介绍、专业保举、选校建议、硕士申请要求、肄业费用、申请时间规划+留意事项、申请质料、文书(PS、CV、保举信)、网申指引、面试、、奖学金申请、申请后续、来港手续打点。详细能够参考目次来看。
若是你没有时间看完那篇留学规划长文,那你如今就能够点击下面卡片加微信老友,获取一份专属于你的申请规划!
免费量身订造,孵化你的留学规划表 1.1排名阐发香港的教育量量不断遭到世界承认。在2022QS排名中,香港有5所院校均在前100名,其余两所均在600名之前。
大陆的院校中表示也非常优良,有6所大学位于QS前100名,清华大学与北京大学更是表示优良,双双闯进世界排名前20。
下面,让我们来看看详细的学科排名。
2021QS世界大学学科排名中,总共对1440所大学的13883项大学学科的表示停止了独立的比力阐发,涉及5大学术范畴和51项学科专业。
排名的5大学科门类包罗:艺术人文学科(Arts & Humanities)、工程与科技(Engineering & Technology)、生命科学与医学(Life Sciences & Medicine)、天然科学(Natural Sciences)、社会科学与办理学(Social Sciences & Management)。
2021年香港高校世界排名前20的专业在2021年QS世界大学学科排名中,香港进入世界前20的有16个专业,除了香港前三大的老牌出名专业如牙科、质料科学、建筑学之外,香港理工大学的酒店与休闲办理和艺术与设想、香港教育大学的教育学、香港演艺学院的演出艺术都表示优良。
1.2含金量 学历认证香港高校的学历,遭到内地教育行政部分的认可。早在2008年,国度教育部就出台文件《关于内地教育行政部分认可内地学生在港澳高校所获学历学位证书的通知布告》规定:香港大学、香港中文大学、香港理工大学、香港科技大学、香港城市大学、香港浸会大学、岭南大学、香港教育学院、香港公开大学、香港演艺学院、香港树仁大学、珠海学院等12所高校颁布的学历、学位证书,内地教育行政部分予以认可。
来源:中华人民共和国教育部官网就业形势
绝大部门人读书都是为了找到一份称心如意的工做,结业生的就业率以及雇主承认水平也成为评价一所大学综合实力的重要尺度。
按照“纽约港”等浩瀚基金公司负责人暗示,香港高校的结业生无论是职业性仍是专业性都具有相当优势,出格是英文才能比照内地高校结业生等更为凸起,愈加遭到雇主的喜爱。
若是选择留在香港就业,在香港高校留学的履历天然也具有优势。香港做为全球金融中心,香港的金融学科的实力在亚洲无可撼动。因而,世界顶级投行、跨国公司都将香港高校做为Target School。
良多名企城市到Target School做Career Talk,也会专门为学校的学生预留练习岗位。除此之外,优良的校友资本帮忙香港留学生更容易拿到内推资格,进入顶尖公司工做。
按照香港教资会2020年发布更新的17/18年港校结业生收入情况,香港八所大学的薪资都是相当不错的。
再细看各专业的收入情况,医科、牙科和护理科的均匀年薪更高,为462000元;教育学次之,均匀年薪为290000元;商科与办理学科紧随其后,均匀年薪到达240000元。比拟起来,人文科学类学科均匀年薪较低,为208000元。
按照大数据,信息手艺、银行/金融,办事/零售那三个行业在香港的职位空缺更大。
在香港,IT行业处于求过于供的高薪行业。Grey Anderson首席董事陈振仪表指示,热门技能不竭变革,IT人才需求强劲。2018年,香港特区 *** 还推出了“科技人才入境方案”,帮忙香港在短时间内吸纳创科人才。
银行/金融每年都有极大需求做为香港收柱型财产,,赋闲率也不断连结着处于各行业的更低程度。2018年,金融、保险及商用办事业赋闲率,较去年降低0.6个百分点至2.1%。按照最新数据银行的均匀月工资为7.7万港币,证券行业均匀月工资为8.8万港币。
办事/零售业是香港的重要行业。办事/零售行业的月薪1.5万-20万港币不等,此中均匀为5.8万港币。自2018销售第二季度以来,零售业专业人员需求量已同比2017年大幅增加,且雇主也暗示将对该行业的从业人员停止10%-20%的调薪,以增加更多人才进入该范畴。
若是选择回到内地工做,在粤港澳大湾区的建立大布景下,香港高校结业生也会更遭到企业的喜爱。
陪伴着粤港澳大湾区规划的落地、广深港高铁、港珠澳大桥的通车,香港、大陆、澳门之间在经济商业将愈加的慎密,那也为香港留学生们供给了更多的就业时机。
为鼓舞和撑持青年人掌握大湾区的事业开展机遇、到大湾区内地城市工做及开展事业,香港特区 *** 于本年1月初推出“粤港澳大湾区青年就业方案”。 该就业方案将向2019年至2021年结业的香港大学生供给2000个职位空缺,此中约700个为创科职位。
看到你还不确定能否选择香港或者留学规划还没做?不妨,以下快速通道能够帮你做一次全面的留学才能评估:
留学申请评估 综合才能测试 开展趋向跟着粤港澳大湾区的建立与开展,香港的高校与内地的联络与越来越频频繁深切。
近几年来,香港高校陆续以本身的优势积极融入大湾区的开展建立,通过设立分校,为大湾区培育更多优良人才。目前,在粤港澳大湾区开展合做办学的已经有三所香港高校,包罗2005年在珠海创建的北京师范大学-香港浸会大学结合国际学院,2014年成立的香港中文大学深圳分校,还有2022年方案招收之一组学生的香港科技大学广州分校。
而跟着 *** 中央、国务院印发《粤港澳大湾区开展规划纲要》的进一步施行,香港大学、香港理工大学、香港城市大学也正在积极与内地相关 *** 部分、高校沟通合做办学事宜,相信不久的未来,那些香港高校在大湾区的分校也将逐渐成立起来。
此外,商业营业上日益慎密的联络将间接产生对港澳高端的人才的庞大缺口。为了吸热人才,各地 *** 有纷繁出台了响应政策如住房补助、一次性入户补助、税收减免等。
表示最为间接地就是财务部间接出台《关于粤港澳大湾区小我所得税优惠政策的通知》,明白指出对在大湾区工做的境外(含港澳台,下同)高端人才和紧缺人才赐与补助,该补助免征小我所得税。
1.3肄业形势近几年来,意向留学人群对香港地域的承认度总体呈上升趋向。具《2021中国留学白皮书》调研显示,除2019年受场面地步影响,在2020年的热度下降较多,但在2021年的调研中又从头上升至原有程度并呈持续上升趋向。
2021年,香港研究生申请数量也有显著上升。香港科技大学霍英东研究生院院长吴宏伟称,去年9月至本年1月31日,报读新一届(2011-2022)研究式研究生课程(RPG)的人数,较2020年同期上升48%,内地学生申请数有所反弹。香港城市大学公布,截至2021年2月,报读新一届(2021-2022)修课式研究生课程的非当地申请人数,较去年同期上升逾四成,内地学生申请数有所反弹,增长势头明显。而香港中文大学的申请量从2020年的33170变成了2021年的43233,涨幅为30%。
亚洲国度院校凭仗附近的文化情况、相对低廉的留膏火用以及高含金量的文凭等因素越来越遭到意向留学人群的欢送。从地区、语言和文化角度来看,香港比拟于其他留学目标地更让留学生觉得亲近。
语言方面,香港通行多种语言,粤语是利用频次更高的,其次是英文,再是通俗话。文化方面,大陆、香港同根同源,过同样的节日。同时,做为国际化的大都会,香港的西方节日气氛也很浓重。
综合起来,香港间隔大陆较近,更为平安,也就成为了更多意向留学人群的选择,收到了更多意向留学人群的喜爱。香港因其英式的教育系统,更是成为了良多原先方案申请英美国度的留学生的备选留学目标地。
2.1学校介绍申请香港的大学研究生已经成为了越来越多的内地学生的一个目的,那么关于香港的8所大学,我们该若何选择呢?下文就从各个方面为各人列了那些香港大学的一些根本信息,供各人参考和借鉴之用。
君明留学:香港八大院校概略介绍
别的君明的学长学姐们也分享过他们的在读反应~能够回忆:
尝尽港味、常遇港星,在香港浸会大学(HKBU)读研是一种什么体验?
手握香港八校图书卡,我在香港城市大学(CityU)的读研光阴
在香港大学(HKU)读两年造的硕士是什么体验
中介 or DIY?胜利入读港中文一年衣、食、住、行、学之体验
在港中文读商科MBA是一种什么体验?
十几个藏书楼、近四十个饭堂,在港中文留学是一种什么体验?
在留学选校中往往良多同窗担忧本身的定位能否准确,我能够按照你的成就、结业院校,意愿地域与专业,帮你评估到合适的海外院校:
量身订造,获取你的免费留学评估 2.2专业保举 商科类香港做为亚洲的金融中心,金融业天然十分兴旺,世界出名银行、投资机构和保险公司都在香港设有常驻机构或分收机构。那也使得商科成为香港高校申请之中的热门专业。
我们挑选了一些“硬核”的商科项目为各人详细介绍:
香港硕士研究生商科项目介绍
工科香港留学工科类专业总体来说在香港工做的前景看好:
电子、机械类专业的学生在结业后能够到交通运输、机电设备等行业处置手艺开发等工做。
信息手艺、计算机科学等专业的学生在结业后能够到一些IT部分处置手艺阐发等工做。
我们挑选了一些“硬核”的工科项目为各人详细介绍:
香港硕士研究生工科项目介绍
别的我们曾阐发过香港的几个热门项目,能够康康:
香港热门项目来了,TESOL+英语学,你最想pick谁?
香港教育学硕士那么火,是有什么魔力?
香港MBA大揭秘!港大/港科/港中文哪家强?
香港传媒类硕士项目PK+深度阐发
2.3选校建议在各类平台是,都能经常会看到有同窗发问“xx学校怎么样”、“我能申上xx学校吗”。如许的发问过于笼统广泛,难以按照情况停止针对性的解答。那么,到底应该若何选择合适本身的学校呢?下面捷径能够找到我帮你阐发:
量身定做留学评估和申请计划关于若何选校、若何选专业,我们能够从以下四个维度来思虑:
1.兴趣
兴趣是更好的教师。建议各人思虑清晰本身的兴趣所在,若是进修的标的目的与小我兴趣一致,那么在未来进修进修的路上也会更有动力与冲劲。
2.课程婚配
进一步选择专业时,建议各人前去意向学校的官网,领会申请专业的详细培育目的、课程设置,比照小我布景考量婚配度。
若是筹算跨专业申请,那么还需要从综合布景信息停止挑选、发掘,找出合理的跨专业申请动机与相关的履历。
3.院校排名
在选择院校时,各人城市参考QS 、US NEWS、THE或ARWU等全球大学排名。排名权衡了学校综合水准,也是一些HR的参考尺度,能够做必然的参考。排名参考是有价值的,那能够是一个初始目标,但是选择学校的时候,还有其他需要考虑的层面,好比学校的天文位置、详细专业排名、校友资本等。
4.膏火
选择专业时,膏火天然也是考量因素之一。香港院校中,差别专业膏火差别较大。社科/文科类专业相对其他专业来说,膏火更低,理工科次之,商科膏火相对较高。
每年膏火大致如下:

P.S.膏火我们会在4.1膏火详细申明哦!
停止如许根本的思虑后,我们就能够起头通过列表的形式来总结小我布景了。
归纳综合总结小我布景,能够从三个方面思虑:
1.学术布景
包罗小我本科院校、专业、绩点、语言成就、专业证书等
2.理论布景
包罗工做履历或练习履历,已经社会理论履历
3.留学目的
包罗意向专业、申请学校预期、留学预算等
接着,就能够起头参考往年登科胜利的案例,与小我前提停止比照,并造定更为详细的选校规划啦~
需要一对一阐发的,找到我的快速通道,再强调一边:
量身定造,获得免费评估申请计划 3.香港硕士申请要求下面为各人总结了香港八所大学的所需的申请前提,希望能够为各人停止选校定位做一个参考~

申明:
l 本科:本科院校越好,申请越有优势,港校关于大陆学校的偏好是:C9>985>211>双非一本>二本>三本>自考/成人教育布景。
l GPA:一般情况下,80分是基准线,越高越有优势。
l 雅思成就:6.5是基准线,一些热门专业的要求更高,关于小分也有必然的要求。在其他布景优势的情况下,雅思越高越有优势。
例如,香港大学的LLM专业要求雅思7且小分6.5;香港中文大学JD要求雅思7.5;香港科技大学的对外英语教学要求雅思7且写做7;香港理工大学英语研究专业和翻译传译专业要求雅思7且听力阅读7,白话写做6.5。
申请经历能够看看我们的学姐逆袭的心得哦!
从双非一本到TOP50:香港留学申请路,我的布景提拔干货全在那里!
4.1膏火香港大学的膏火一般和专业项目、大学排名相关,好比文科类专业膏火会低一些,商科、理工科等费用则要高一些。而整体排名高的热门申请院校,膏火一般也更高。
硕士膏火
硕士学位分为授课型和研究型。授课型项目,绝大部门项目标学造都是1年,部门社科1.5年或2年;商科类专业,好比金融、管帐、办理等,膏火比文社科和理工科等要贵。
商科根本膏火为20-35万港币/年(港大港科港中文的金融除外)
非商科根本膏火为10-25万港币/年
香港大学授课型研究生膏火参照(2021.08.04)
为各人举例几个常见专业的费用情况:
1.管帐硕士
香港做为世界上经济最兴旺的地域之一,就业市场对管帐专业范畴人才的需求量十分大,但管帐学项目标膏火却一点也未便宜。
港前三大约30万港币膏火。港理工约26万港币,港城市和浸会大学约为23万港币。
2.金融硕士
总体来说,该专业的费用是更高的。港前三的金融硕士项目都是到达了39万+港币的膏火,港城大和港理工约为26万港币,浸会大学约为22万港币。
3.计算机科学硕士
计算机科学是近几年十分欢送的在港留学专业之一。一年的膏火为14-17万港币,包罗港大的计算机科学项目膏火为15.6万港币。
4.电器工程硕士
香港的电子电器类专业膏火根本为13-15万港币,除了城大的Master of Science in Electronic Information Engineering项目。
5.法学硕士
香港的法学硕士LLM,一般都只需要1年的进修时间,膏火在15万港币摆布。
6.传媒硕士
传媒专业不断以来是香港社科类申请的热门专业,大部门学校的膏火都在14-16万港币。
7.公共办理/公共政策硕士
该专业的学造大部门是2年,也有1年的项目。膏火每年均匀在13-15万港币摆布。
我们清点过2021全港膏火最贵和性价比高的授课型硕士专业
君明留学:2021全港膏火最贵的10大授课型硕士专业
君明留学:清点性价比高的香港硕士专业膏火!
除了香港的大学膏火,有其他任何留学疑问都能够找我免费解答:
有留学问题能够来那里找我 4.2 生活费住宿
比拟本科生来说,香港大学对一年造研究生大多不供给住宿,研究生只能去租房。
若是你想要做到一个靠谱的单间,在香港估量每月要花5000港币摆布。

不外,同样的代价能做到什么样的房子要分地段来看,若是是在新界5000港币可能能够住到不错的小区房,在港岛可能就只能租唐楼了。
若是要找到性价比高的住宿,更好提早筹办。也能够选择和伴侣合租,如许能够花较少的资金,租到天文位置好的房子。
若是各人在外面租房,会有以下几种选择:
厅长(也就是住在客厅):约HK$3,500-HK$4,500人/月
双人世:HK$3,500-HK$5,000人/月
单人世:HK$4,500-HK$8,000人/月
整组单人世:HK$5,000-HK$10,000人/月
青年旅舍:HK$4,000-5,000/月
房屋-整幢房子:HK$20,000-30,000/月
某租房平台房价(2021.08.04)
某租房平台房价(2021.08.04)更好能找与学校较近的处所,会比力便利。记得学生卡交通费打折哦!如许就能够省下很多开收啦~

吃饭
在学校餐厅吃饭:
早餐:HK$15-$HK30
午餐&晚餐:HK$25-HK$50
(P.S.学校的麦当劳和星巴克也比外面廉价哦,有学生折扣。)
大学饭堂价目表在学校外面吃饭:
早餐:大要在HK$20-HK$40不等,若是各人想图便利,买个面包+饮料,那十几块港币就能够搞定啦!
午餐&晚餐:若是各人在街边或商场的茶餐厅、快餐店吃饭,费用大要在HK$50-HK$80,下馆子点大餐大要人均HK$150以上。


本身做饭,要看买什么食材,我就不帮各人算那笔帐啦。
交通费用
因为香港拥有完美的公共交通系统,因而四处游览岛屿并办理游览费用十分容易。以下是香港最常见的交通体例:
地铁(MTR)不只在香港,并且和内地都毗连了许多车站。它是香港更便宜,更高效的交通东西,成人单程票更低票价为4港币。
港铁MTR价目表可参照官网:
http://www.mtr.com.hk/archive/ch/pdf/fam2021/Octopus_QR_Fare_L1266.pdf

轻轨是另一种交通系统,如地铁,有4-6.5港元的门票价格。
港不二价格图轻不二价目表可参照官网:
http://www.mtr.com.hk/archive/ch/pdf/fam2021/LR_Fare_L1287.pdf
巴士是香港第二常见的交通东西,全天24小时开放。
票价为2.7元起。
此外,还有双层电车系统,无论行程时间长短,票价都低至2.6港币。
公共小巴(绿色或红色小巴)凡是用于游览城市内部,票价至少为7港币。
香港有良多以石油为动力的的士,向您收取根本费24港币,每公里收费6至8港币。
领取八达通卡是进步游览效率和削减在香港生活成本的最简双 *** 。在整个地域,地铁,公共汽车,小巴,渡轮,电车以至一些出租车都能够通过八达通卡付款。
它类似于借记卡或城市卡,您在此中充值时会在每次付款时扣除。您能够在地铁,轻铁或CityBus站的客户办事中心购置尺度八达通卡,押金为港币50元。如今,即便在零售店,自助办事机,病院等处所也能够利用的,因而八达通卡在香港生活时它是必不成少的。
那还没有完,除了根本的食住行还有良多生活上的杂费。
好比一张香港的德律风卡,一个月的话费是150港币,水电煤若是有室友分摊大要在200港币摆布。收集大要每个月150~300港币,和室友分摊也是每个月不到100港币。
中国电信CTExcel香港官网那么算下来,在港生活一个月的根本食住行开销加上一些杂费大要在8000港币摆布,一年就是差不多10万港币的开销,不外若是算上汇率,人民币只需要8万多。
那么一算觉得还能够?别急,那只是最根底的开销,优衣库打折不买吗?崇光店庆不买吗?有明星演唱会不去看吗?
每个在港内地生都是抱着省钱的设法来到香港,成果...越买越多。并且,即便抛开那些剁手的消费,香港仍然会有良多不测的开销。

生活费预测/物价查询网站:
那里,为各人保举一个炒鸡棒的网站——Expatistan,那个网站有对全世界2000多个城市的生活消费停止实时比照查询拜访,给出各地房租、餐饮、交通、通信等详细开销程度。
利用Expatistan比照广州和香港的物价情况,如下图所示:


衣食住行方面也有很详细的预估!



所有物价与衣食住行的情况是不是就十分清晰了呢?它还能为你预算一年的生活费总额等,十分好的网站,各人间接上手查吧!
除上述的学校介绍、专业保举、申请要求、膏火的信息外,我们之前花了很长时间整理留学材料(攻略、学长学姐们经历分享、文书、语言测验==),需要的也能够自行领取:
不消再私信我啦,点击免费领取最新留学材料 5.1时间规划我为各人整理了一份香港硕士申请时间规划,期望可以帮忙到想要去香港体味差别教育体例的同窗们合理摆设本身的申请道路。
起首领会勤学校的申请时间,提早做好规划:
2021年7月整理详细若何申请,先放个流程图,总体搞大白留学申请的步调,然后我们再重点解析。

成立详细的申请规划,可参考:

确定目的学校
你需要先对本身做一个清晰的定位——本科的大学布景(能否211/985)、本科专业是什么、大学的GPA/均匀分是几、本身的英语程度、以及本身以后筹算处置什么工做等等。
香港八大校所涉及到的专业标的目的仍是很全面的,香港的商科,传媒,教育,法令类专业仍是属于学生们热门的选择,跟着每年的申请学生日渐趋多,那类的专业要求也是一年比一年略有进步。
再按照本身的详细情况,确定本身要申请的专业。那里有两点需要留意的!一是,选择专业更好与本身的兴趣喜好、职业规划相连系;二是,明白申请专业的详细要求,出格是有无要求本科相关专业布景,如理工科专业一般都要求申请人本科是理工科专业布景。
目的学校确实认过程十分重要,在学校和专业的选择上,建议学生先去学校官网领会专业的申请要求,申请时间和课程设置。出格是一些意向跨专业申请的学生,更应该领会意向申请专业关于学生本专业的课程和学分要求。并且有些专业还会细分专业标的目的。
官网长短常便利快速的!学校官网供给了学校的根本介绍以及各个学院及学科划分,还有专业项目、申请质料以及硬性前提的介绍。
申请时间的规划
那里次要是指存眷官网的申请开放日期以及项目申请封闭时间。
香港的学校在近几年来最早开放申请的时间大致都在每年的九月份,所以关于一般应届生来说,想要去申请之一轮的话,大四一开学就要网申而且递交申请,如许的时间才是比力抱负的。
关于申请者而言,需要按照本身现实的申请情况摆设时间,并且不排除申请时间里需要从头刷GPA,外出练习,学校上课等等一系列的工作,所以建议同窗们要尽晨安排规划申请。关于GAP YEAR的同窗来讲,更需要在做申请的时候规划好。
申请质料的筹办
香港的学校会参考学生硬性前提和软性实力。所谓的硬性前提就是学校布景,大学在读成就,语言成就,GMAT或GRE(专业要求);而软实力做为申请的辅助质料就是练习(关于授课型硕士)、科研项目(研究型硕士),海外交换履历,课外理论履历,角逐获奖履历等。
那些质料的筹办,需要提早停止规划,提早与导师成立联络。每个学校关于那些质料的要求差别,有的需要导师签名,有的则需要邮箱验证。详细的形式需要按照昔时申请的要求而定。
良多同窗即便领会小我情况,但是在择校和专业上面就会产生良多疑虑,不晓得本身的情况能否可以契合港校的登科要求,本身在哪方面需要再填补等。为了制止自觉的选择,建议你能够找我做一次免费的前期评估:
免费量身订造,孵化你的留学规划表文书筹办
在整个申请过程中,除了递交给港校的电子申请质料之外,小我简历,小我陈说和保举信能够帮忙学生很大的进步登科概率,因而一套优良出彩的文书质料关于申请来说含金量也长短常大的。
文书的包拆不是仅仅表现在学生外表的内容,而是要通过学生历年的进修和练习履历去深挖学生的优势和亮点,提炼出最精华的内容放在文书里面。
我们在6.1文书(PS、CV、保举信)会详细说说。
申请质料的递交
香港学校申请,次要有网申和纸申阶段。香港八大校的网申一般在每年的9-10月陆续开放申请,有部门专业会分几轮申请,根本专业的截行时间在次年的1月中下旬至4月摆布。
申请递交的质料包罗在读证明、学校成就单以及雅思成就。香港学校关于成就的硬性要求十分严酷,低于B等成就是不予登科的。在寄送学校成就单的时候,或者在网上上传成就单扫描件的时候,都需要同时提交GPA的算法,而且颠末换算以后契合B等成就及以上。
网申完毕后,有些学校与专业还需要寄送纸量版质料,各人需要根据学校与专业的要求,在截行日期前寄送响应的质料给到学校(香港科技大学、香港理工大学、香港城市大学、香港浸会大学、香港教育大学都实现了电子化申请,绝大部门专业不再要肄业生寄送纸量质料)。
笔试面试筹办
部门项目专业会议停止笔试和面试。笔试的形式一般是通过邮件来停止的,一般的问题会与所申请的专业相关。笔试面试十分考验你申请的目的专业的熟知水平,也会考察你的专业度。同窗们能够恰当停止阅读与筹办。不外良多专业都不需要笔试和面试,递交申请后若是没有其他问题,就能够放心的等offer了。
我们在7.2笔试面试 会详细说说。
获得Offer后签证等事项
获得offer后,你需要考虑能否承受。若是承受的话,需要在规按期限内缴纳留位费。留位费缴纳的金额比例,因学校项目而异。若是过期未缴纳留位费,offer会被视为放弃。如缴纳留位费以后,留位费将会做为膏火。
我们在8.申请后续 会详细说说
申请前,记得看以下留意事项:
香港研究生申请留意事项
当然上述不是一个很完全的筹办流程,因为你要申请什么专业,你本身是什么布景,拥有什么资本城市影响你的规划,若是你还在大一大二,就起头思索怎么去留学,那我只能说:恭喜你,你实的筹办的很及时,将来可期。
当然了,申请流程很纷杂,我没法子在那一篇文章中写完全数,若是你需要留学申请方面的征询,下面快速通道能联络上我,我也会分享一些独家整理的材料包:
免费留学征询,一站式规划 6.1文书(PS、CV、保举信)差别于内地的统招,想要申请香港留学,写留学申请文书是需要的一个环节。一份好的申请文书,可以大大进步申请的胜利率,所以留学生必需认实看待留学申请文书的写做。
重视你的文书
文书届三大巨头(PS小我陈说、CV小我简历、RL保举信)在申请的地位不问可知,尺度化测验和GPA只代表了你的进修和测验才能,大同小异,但是文书则纷歧样,是把你和其他千万万万申请者区分隔来的神器。
1、 PS:PS无非就是围绕Why you? Why our program? 那两个问题展开,特殊要求有些学校会别的指明。在写PS的过程,也是愈加领会本身的一个过程。文字要感动他人,先得感动本身。本身的履历本身必然是最领会的,所有履历的那些细节恰是感动admission office的关键,通俗的中介是不成能做到的。
2、 CV:良多人会问,那个CV就是求职的简历吗?求职简历和申请CV很类似,但是申请CV偏重学术上的履历,在教育布景和学校做过的一些学术项目、角逐上重点写,而练习的履历相对能够放在靠后的位置。
3、 RL:保举信凡是要写两封,次要分为学校教师的和练习指导的。好比说你在学校有带队做一个创业立异项目,和项目负责的教师比力熟,他也对你的项目情况比力领会,起首就把他定为保举人。同时,因为你在管帐师事务所练习过,所以天经地义地找练习时候的司理帮手做保举人。
PS是文书的核心
PS(personal statement)能够说是申请中最重要的一部门了。写PS的目的,就是让对方学校认为,你跟那学校那专业是多么的婚配。无论是学术兴趣,研究才能,课外活动,小我才能特点,仍是将来职业开展标的目的,都尽可能寻找与学校相契合的点去写,所以,对差别学校及差别专业的特点的研究就必不成少了。
当然那需要花良多精神和时间去完成,所以更高效的办法是针对本身最想去的学校和专业做好研究,写出一篇最满意的PS之后,其他的在此根底长进行修改就好。建议办法是针对申请的差别专业别离写出一篇PS,之后再按照学校特点,停止细微改动。
以下供给一个PS的大致思绪:简单介绍小我学术布景,为什么申请那个专业(兴趣来源或责任来源),停止了哪些专业相关活动(学术研究,课程选择,才能培育,练习履历等),小我才能特点或优势(小我品量,专业技能等),将来开展规划(与专业相关),最初总结。
凡是总字数连结在两页(Times New Roman, 12号字, 单倍行距),大要一千字的样子。对了,因为小我才能有限,写完之后必然要找靠谱的人帮手修改(好比所在的学校有专门的机构会供给文书修改的援助),CV和PS改个六七遍应该都是起码的了,所以请预留1-2个月的时间停止筹办,如许比力保险。
当然,若是本身的时间和精神有限,或者对本身的英文写做才能不自信的话,能够找到曾经亲身履历过留学申请的学长学姐,不但能够有针对性的停止指点,还能够领会到些靠谱的小道动静,好比昔时该校该专业海外登科情况若何之类,以做参考。
*需要留意的是,部门大学部门专业会对提交的文书有内容/选题要求,好比CityU:

详见:Applicant Statement
讲好本身的故事
故事讲得好是能够缔造奇观。港大传授亲口说,每一小我的文书都是会认真阅读的,所以想读港大的同窗们仍是要好好看待文书。港中大金融要求PS,也就是小我陈说,比力general,而港大金融的文书标题问题每年会有一些变更。
文书的内容远比语法重要。尤其申请香港,其实读文书的传授都是说中文的,并且十分多传授痛快就是大陆人,他们很希望从文书中看见你的特量,若是精神时间有限,仍是仔认真细打磨内容吧。
你能够十分用力地包拆本身,但你要晓得,你吹过的牛是有可能在面试中被challenge的,所以本身掌握好度。然后要对本身申请的学校和项目洞若观火,保举认真阅读官网、上ChaseDream论坛、多问申请到该项目标本科校友等。文书要讲本身的故事,切不成模拟网上所谓的“常春藤文书”之类。
PS更多相关写做指引(三步曲),能够参考:
小我陈说(PS):我有属于我的天
小我陈说(PS):想把我写给你听
小我陈说:我是颜色纷歧样的炊火
说了那么多,那到底什么样的PS是好的PS,想晓得的话,我能够把整理好的文书范文发给你看,做为参考材料:
不消私信我啦,点击领取文书大礼包CV要“简”而精
起首要和各人强调,CV 叫简历,关键词是“简”,必然要简明扼要地列明你的履历。留意 CV并非绝大部门英国院校的必须质料,因为简历里面涵盖的工具根本上都在学校的网申表格里填写了。
写好简历需要以下的4个要素:
之一要素是控造篇幅。
常规简历要尽量控造在1页 A4 纸之内。我们能够通过调整页边距如许的技巧来实现,但次要仍是控造好文字数量。当然,也有少少数申请者有十分丰硕的布景,好比工做履历良多,或者研究功效良多,即便是如许的申请者,简历也不宜超越2页。2页是简历阅读者可以忍受的极限。
第二要素是信息框架。
关于在校学生来说,几个必需要涵盖6个部门:根底信息;教育布景;学术履历(尤其是颁发的文章、尝试室履历);练习履历;奖项;相关的职业证书或技能。关于已经工做的人来说,能够将练习履历换成工做履历。
第三要素是简历的时间线。
简历里的时间排序一般为倒叙,即比来发作的放在前面,最早发作的排在最初。
第四要素是制止无效内容。
以下几点不要在简历内呈现:
(A)过于长远的工作,好比小学参与的数学竞赛、中学获得的荣誉奖杯;
(B)与申请专业不相关的活动。那里最常见的一个问题,良多同窗会在简历里放上出格多的意愿履历,好比去敬老院给白叟跳舞、陪自闭症小孩子画画,其实除了申请相关专业(公共政策、NGO办理、社会工做),那类意愿履历关于大部门申请来说帮忙其实不大。
(C)“鸡肋”的奖项和技能,常见有优良团员或者纯熟操做Office软件。
CV更多相关写做指引,能够参考:
6步搞定你的留学简历,So Easy!
保举信要“一击即中”
除了PS和CV,最重要的就是保举信了,保举信就是需要我们找两个传授夸夸我们,给我们写封邮件,保举我们去那所学校,然后网申的时候一并提交到系统。
那怎么问传授要保举信呢,我给各人的建议是:
选好保举人。
良多人认为选保举人就是头衔越高越好,如许说话也有重量,但不晓得各人有没有想过除了你,每年还有良多学生会问教师要保举信,若是那个保举人跟你不熟,底子不领会你,写出来的工具也不见得有说服性,并且若是你在他的课上成就欠好表示欠好,说不定教师实的会实话实说的...
提早和传授沟通。
我们应该至少在申请前1个月起头联络传授,提早打号召是根本的礼貌。在恳求传授帮手写保举信的邮件里更好包罗那几点:
①写清晰为什么选那位传授做为本身的保举人,让传授晓得为什么我选择了您而不是其别人呢;
②主动供给本身的小我信息做为传授的写做素材;
③给传授说“不”的权力。
保举信更多相关写做指引,能够参考:
保举信也有套路,一般人我不告诉
君明留学微讲堂 | 手把手教你写保举信
我见过布景丝毫不凸起的同窗一提交申请就拿到港大经济学的免面试登科,那就是文书的价值吧,当你无法提拔你的布景、成就,那就用心筹办一份出彩的文书!尽人事,知天命。
需要上述讲到的文书范文,能够间接获取:
不消私信我啦,点击领取文书大礼包 6.2其他质料我把香港硕士研究生申请尽可能要筹办的质料都整理成以下表格:

申请质料留意事项
·港校的申请质料大同小异,详情能够登录各学校官网领会,质料越全面越好,宜多不宜少,但也要跟申请的专业相关哦。
·申请质料若是是中文的,需要供给响应的英文翻译件,出格是学历证明质料。
·寄送质料需要根据学校的要求供给,如密封的保举信、密封盖学校骑缝章的成就单。
·还没有结业的学生,提交的是学校出具的在读证明,结业证书和学位证书在入学前是需要补交的。
·成就单由学校教务处出具,申请时若是供给的是大学前三年的成就,那么完好的成就单也需要在入学前补交。
·保举信更好是找权势巨子人士,好比工做或练习单元的指导、学校的传授等等,不外有一点,不要妄想保举人的头衔清脆而找一些不熟悉的人,否则写出来的保举信会过于官方跟生硬。
·小我陈说和小我简历要按照申请的差别专业凸起重点,就跟找工做是一样的,不要用内容不异的文书应付所有的申请。
·练习证明固然不是必需,但港校在登科研究生时,有工做经历的申请人会被优先考虑,应届结业生就只能靠练习履历来充数了,跟简历一样,也要挑选跟申请专业相关的练习履历。
需要申请质料模板的能够间接领取哦:
不消再私信我啦,点击免费领取留学福利大礼包 7.1网申指引在筹办完各类申请质料之后,接下来就是网申的步调了。在大部门院校的官网上我们能够看到网申的详细攻略,不外我仍是先简单介绍一下。
在网申之前我们起首要注册一个账号,然跋文住本身的申请账号还有密码,那需要我们供给本身的实在姓名、电子邮箱,我建议各人有前提的话更好利用gmail,用不了的话能够用yahoo、msn如许的国际邮箱,其实不可用163、sina如许国内的邮箱也是能够的,不外更好不要用 *** 邮箱。
然后我们就能够利用本身的用户名以及密码来登录系统,那里会有一个提醒,那就是若是你注册了账号,就必需在规按时间之内完成所有网申材料的填写和提交工做,不然我们的材料会被清空。
所以若是你有文书还没写完或者其他的申请质料没有筹办好,不要急着注册网申账号。
然后我们需要做的就是填写一些教育信息还有小我履历,那个没有什么难度,我们只需要根据要求去填写就能够了。随后我们需要supporting document,那里会有一些文件大小和格局的要求,各人必然要留意。
在网申完毕之后需要付出申请费用,一般不撑持银联,各人更好提早申请好visa或者Master Card的信誉卡。
简单说完,我就2022QS排行榜香港TOP3的大学写写网申攻略!
香港大学网申指引
香港科技大学网申指引
香港中文大学网申指引
附上香港八大的网申/攻略网址:
香港大学网申地址:
Login to the Online Application System
香港大学网申攻略:
HKU Graduate School
香港中文大学网申地址:
Application for Admission to Postgraduate Programmes
香港城市大学网申地址:
Login Page for Registered Applicants
香港理工大学网申地址:
PolyU eAdmission
香港浸会大学网申地址:
Online Application System for Admission to Postgraduate Studies
香港浸会大学网申攻略:
Instructions
香港科技大学网申地址:
Online Application
香港科技大学网申攻略:
https://pg.ust.hk/downloads/admissions/tpgtips202122.pdf
香港岭南大学网申地址:
Lingnan University
香港教育大学网申地址:
EdUHK Online Application SystemsEdUHK Online Admission SystemEdUHK Online Application Systems
7.2面试香港各大院校研究生申请的大部门授课型专业都需要参与一个面试环节,因而面试成果也决定了申请者最初能否能拿到心仪学校offer的重要因素。为此,给各人分享香港研究生面试的攻略,以及历年香港名校面试标题问题,供各人参考筹办。
香港研究生面试攻略
一、成立“强心脏”应对面试
若是你把面试当成一次庄重的测验,那不免会不自觉严重,但其实把面试当成一次与考官切磋的时机,与同窗商讨的时机,或许就能放松良多。很多同窗在面试中表示欠安,究其原因仍是筹办得不敷充实、也不敷重视。调整好意态后,掌握应对面试的战术,隆重地把该留意的要点都完成,也不要过分松弛,错误地觉得面试底子不需要筹办。
二、明白面试目标,在可能会被问到的处所下文章
我们先理清绝大部门港校设置面试环节的目标,次要表示在三个方面:
(1)考察你能否合适来本专业进修,包罗学术才能与专业婚配度,涉及专业上的问题仍是需要考生们提早去认知和筹办的。
(2)你能否像申请质料上表现得那样优良,包罗学术才能和理论才能。关于本身的简历和PS里提到的内容必然要熟悉,若是传授问到了,必然要能说出细节,自圆其说来应证所写失实。
(3)考察你的英语白话表达才能,考察能否能应付将来的全英文授课情况,因为港校大部门专业都是英文授课的,所以面试也会全数以英文停止,练好英语白话来应对面试十分重要。
凡是面试时间不会很长,大要10分钟摆布,所以各人不要过分严重。当然,因为地区的特殊性,香港大学的面试语言以英语为主,部门专业也会有中文面试,好比中文教育等专业。各人需要做好充实的筹办,抓紧时间熬炼一下本身的白话程度,让本身的答复做到明晰了然。
三、领会填报专业的情况,并表示出有兴趣
港校研究生申请其实最重要的是选择好专业,而且专业问题在面试过程中长短常受考官重视的一类,表达的好坏十分影响考官的评定。在领会了面试的目标后,你就能理解为何面试前需要把学校官网上关于专业的介绍都看一遍了吧,因为考官一座城市问到与课程相关的问题。若是还有时间的话,能够读1-2底细关专业册本,起到升华感化。
四、按照典范问题,列一个面试提纲
面试起头时,为了让面试官对本身有一个领会,同窗需要先做一下毛遂自荐,那部门需要各人简单筹办一下,内容其实不复杂,只需要几句话表述清晰即可。毛遂自荐之后,面试官提出的问题会涉及到专业范畴,所以需要各人着重花心思筹办一下。
好比筹办学金融专业的同窗,除了要对本身日常平凡所学的专业洞若观火外,还需要存眷当前有关金融或股市的新闻。此外,面试官有可能各人将来的就业标的目的提出一些相关问题,建议各人在面试前也好好思虑一下本身的将来规划,好比未来本身想处置什么工做、进入什么行业等。
例如港中文的语言学面试,会问到你最喜好的一本语言学著做是什么;港大的一些专业会问到你有什么研究兴趣标的目的等。那意味着你可能需要用英语描述一些专业概念,那些都能够提早去做好筹办。
五、面试前做模仿练习训练
有些工作想100次不如实正做1次。面试前两天能够本身做下模仿练习训练,用英语表达一边可能会问到的问题,以至能够灌音下来本身听听。若是有前提的话,能够找同窗与你一路模仿面试场景,把你的提纲给他看,让他听听你的答复,并给你一些建议。
港校不断比力重视对社会热点问题的考察,针对那一点,各人能够一方面需要重点存眷近期发作的时事热点,另一方面,考生也可通过思虑历年面试实题停止筹办。
六、留意面试体例
院校面试的体例一般分为视频和德律风面试,关于筹办申请香港硕士的学生来说,若到达面试前提,学校会间接发邮件给学生,并告知学生需要做哪些响应的筹办。当收到此邮件时,同窗们务需要把邮件内容读认真,因为上面会介绍学校将以哪种体例面试本身以及学生该若何筹办面试。
若是同窗们接到的是德律风面试的邀请,则需要各人供给本身的手机号给学校,如许学校才能够与同窗们确认面试时间,面试时间确定后,学校将准时给学生打德律风停止面试,在此期间,各人必然要连结手机通顺。
七、认实看待
除了语言和立场上需要认实外,关于视频面试来说,学生们需要留意本身的着拆,不要穿戴随意,选择一些得体的服拆会给你的面试加分。还有一点,因为香港各所大学的面试体例会有所差别,也许会有同窗碰到学校先要求各人做答一份试卷,并在要求的时间内完成答题并发还给学校,之后才会摆设面试。各人关于那份答卷需要非分特别认实看待,因为之后的面试很有可能会被问到试卷上的问题。
八、要有团队意识
因为港校接纳分组面试的形式较多,所以对考生的团队意识也有所考察。因而,我们若想要展现本身的优势,应以尊重别人为前提,给他人以阐扬的时机与空间。
整理一波香港院校研究生常碰头试标题问题,可做模仿:
香港院校研究生常碰头试标题问题
算是把香港留学申请的70%流程讲完了,凡是申请中碰到的问题,都能够来我们留学互助 *** 换的,点下面卡片参加:
进留学互助群,免费答疑 7.3奖学金申请良多同窗认为香港1年造硕士没有奖学金,但其实针对国际学生,尤其是内地学生,香港的高校对授课型硕士出格设置了多项奖学金。
给各人来清点一下香港高校的硕士奖学金!
8.1登科(留位、租房、签证)申请后,起头陆续拿到offer,高兴之余,也还不克不及太放轻松!究竟结果拿到offer之后还有良多工作需要处置,首当其冲的是留位费~
缴纳留位费(大要1月至次年4月份)
各人在收到offer的同时,也会收到学校需要各人在指定日前交留位费的通知。
留位费是学校包管学生入学而先收的“定金”,胜利入学后,留位费也会变成膏火的一部门。
但是若是你交完留位费后决定不去那所学校,是不克不及被退还留位费的!所以各人要想清晰接不承受offer!
我整理了8间学校的留位费付款体例,但差别专业仍有可能纷歧样,各人按照差别学校给的体例停止付款哦:

当同窗收到需要缴纳留位费的邮件时,根本都是英文,为了便利同窗,出格供给正文给各人:
Pay online by using VISA/Master Card:VISA/Master Card在线付出
Bank Draft:汇票
T/T:电汇
ATM:香港ATM机转账
Internet Banking:香港网上银行转账
PPS:香港PPS缴费灵转账
Bank in:香港银行柜台转账
常用体例缴费的办法请参考下文:
收到香港offer缴纳留位费的次要体例
留位费常见问题整理:
香港留位费常见问题
缴纳完留位费之后就得去租房了,攻略已经写过:
香港肄业租房攻略
8.2 waiting list或催offerwaiting list
有良多同窗都问我们,若是收到了系统显示Waiting list,如许的话怎么办呢? 是不是完全没有希望了呢?
率直说,若是进入了那个名单,其实实的不太乐不雅,因为进入了那个名单,就是代表你的个案已经被学校审批了一次,然后学校觉得你的合作力不强(相对那个专业的申请者来说),然后就把你放进去一个候补名单里面。
进入了那个后补名单我们有什么工作能够做呢?
其实次要有两个!
01
发电邮问一下,问一下如今本身身处甚么位置。若是本身的位置是属于前列的话,其实还有时机能够胜利补上,在cleaning round 的时候。(不外每年胜利个案不多,大要只要两、三宗)
02
立即提拔本身的合作力! 正恰是因为合作力在那个专业不敷强,才会呈现被人放进去wl,假使若是你的前提有大幅上升,例如:GMAT 680 上升至GMAT720,又或者你突然多了数篇文章颁发; 又或者你有省级论文奖项等等,那些都能够有时机把你从wl 胜利挽救。
事实在什么学校比力多会放同窗进wl呢?
之一位当然是香港科技大学,每年都有数量庞大的同窗被人放进wl。
第二位 就是香港城市大学,每年城市发出必然数量的wl,但是远远少于科技大学。
其他大学就相比照较少那个情况,凡是间接是回绝你又或者去到申请季的末段的时候才默默回绝。
催Offer
一位同窗胜利拿著浸会大学的offer,最初催促胜利,获得了城市大学的offer。
有良多人有疑问,问那位同窗是不是布景十分凶猛,中转仙人级别,即985/211 那个程度,但是本人说:「不是的,我是“二本”」。
那里我们不是说“二本”怎么样,在我们来说,“二本”傍边不乏良多优良的同窗。

我们是希望各人意识到,其实那个所谓「催offer」的行为,不是一个危险手段,愈加不是好像一些中介所说,用了那个办法就会很影响你的申请成果。
其实那种办法,是帮你提早晓得本身的申请成果,若是你原来的成果就是获得取录,那个过程是加速晓得本身胜利的动静。反之,若是你原来的前提其实都不契合他们的要求,那个过程就会帮你提早晓得本身的失败成果。
因而,那个办法是能够帮忙各人更有效规划本身的留学战略,例如先来了一个不太心仪的专业,很踌躇应不该该要缴交留位费,那么你一方面就能够申请延迟留位费的缴交;另一方面就立即发电邮去你更心仪的专业,截图那个手上现有的offer,用一个诚恳和客气的立场指出,你们是我更想去的专业,希望能够加快审批进度,好让我提早晓得申请成果。
凡是会呈现三种成果:
(1)告诉你即将被我们取录,可能向你间接发出offer或者推延
(2)官方回复你,就是不告诉你
(3)告诉你未被我们取录
所以记得,拿offer催offer是能够的,只如果你拿著香港的offer去停止那件事就能够。就不要认为,停止那个就必然会被人回绝,还有,拿一个排名没有那么高的学校offer去催促别的一个排名更高的学校,就必然会失败。
当然,若是呈现第二种情况,便是对方官方回复的话,那就没有法子,唯有继续考虑一下交留位费,仍是继续默默期待其他offer了。
若是还有什么不清晰的,能够参加我们留学互助群,尽我们才能为你解疑:
进留学互助群,免费答疑 9.来港手续打点为了让各人了了到香港肄业的各个手续,能够看以下的流程图。

关于留位费已经在8.1登科(留位、租房)中详细说了。
来港前,最重要的就是打点学生签证,别离需要打点:粉签(Visa label)、港澳通行证、D签、小白条(Landing slip)。
Visa label 小粉条
那就是小伙伴们正在苦苦期待的签注啦!Visa label是由香港入境事务处签发的允许逗留香港的证明,里面有说明在港就读的学校以及被批准能够入境的时间。必然要留意,只能在规按时间内入境才能够激活你的小粉条哦~
Visa label 小粉条:由香港海关签发Visa label是同窗们收支香港海关必不成少的证件,所以各人遭到之后必然要好好保管!在同窗们给学校上传或寄出了相关证明,海关就会给同窗们寄小粉条啦!学校回复“met condition形态”不影响签注哦!所以各人再耐心等等啦~
往来港澳通行证&护照
关于列位港漂来说,往来港澳通行证天然是往返香港与内地不成或缺的证件啦!

内地居民打点港澳通行证,应带有效身份证前去户口所在地的收支境办理中心打点;不便利回户籍所在地的,能够照顾身份证和栖身证到栖身本地的收支境办理中心打点,详细情况能够在本地公安局的官网确认。需要留意的是,2019年9月起,上图中左侧本式的通行证将全数失效,持有本式通行证的同窗们务必记得换成卡式的通行证过关哦!
此外,部门学校的同窗在开学注册时会要求带护照核验。
D签:逗留签注
留签注是由国度收支境办理中心签发给,有香港或澳门海关批准的,在香港或澳门停止留学、就业等活动听员及家属的签注,在签注有效期内能够屡次往来内地与港澳。
D签 逗留签注:由内地收支境办理中心签发因为各地公安局要求的差别,打点逗留签注所需质料及流程跟着地域的差别可能会有所差别。以深圳市公安局的要求为例,打点D签所需的质料如下(现实情况以本地收支境办理中心要求为准):
填写完好的《中国公民收支境申请表》(初次申请签注的需附《广东省收支境证件数字相片收罗回执》)有效居民身份证或户口簿香港入境事务处签发的“进入答应”的原件及复印件(同Visa label一路寄来的各类纸量文件都需要带上!)港澳通行证(若有)各地打点D签所需的时间在7-15个工做日不等,各人必然要合理摆设时间,千万不要因为没有签注错过上学啦!
Landing slip 小白条
小白条就是之一次拿逗留签入境时拿到的入境纸,上面会标明你的身份、入境时间、有效期及学校等信息。小白条在就读期间也有很重要的感化,各人必然要妥帖保管!

小白条:之一次入境时从香港海关获得
在逗留签有效期内之一次入境时,同窗们需要照顾小粉条和寄来的“进入答应”各项文件及offer等文件以防万一。同时,之一次入境在过香港海关时需要走人工柜台,但内地海关可走自助通道。
若何申请Visa Label,可参阅下面的攻略:
申请香港Visa Label攻略
香港居民身份证
入境筹办上学后,最重要的事就是赶紧打点香港身份证啦!香港身份证关系到将来一年你在香港生活的方方面面,是你在香港生活的证明,务需要重视!

打点身份证能够间接到入境事务处列队,或选择网上预约、德律风预约的体例预约打点。
预约网址: https://www.gov.hk/tc/residents/immigration/idcard/hkic/bookregidcard.htm预约德律风:(852) 2598 0888打点所需的质料:港澳通行证、小白条和小粉条在入境事务处打点完手续后不会即刻拿到香港身份证,而是会拿到一张临时身份证(即身份证打点回执,俗称“行街纸”),上面会标明领取正式身份证的时间(约两周)。拿到身份证后,同窗们就能够打点水电、煤气等营业啦!
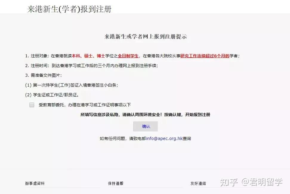
中联办报导注册
在中联办报导注销后所获得的证明可做为享受归国人员优宠遇遇的凭证,此凭证需要在到港后的三个月内打点。若是抵达后未注册,结业后就不克不及打点“在港澳地域进修证明”,会影响归国同窗享受国度优惠政策,因而建议各人及时注册。

如今中联办能够网上报导,免除现场列队的费事,网上报导网址:http://www.xxzminhk.com;如需打点《在港澳地域进修证明》,仍须亲身前去上环干诺道中200号信德中心打点。
10.君明香港硕士登科案例君明留学近2年在香港硕士申请积累了上百个offer,下面分享部门登科案例供列位参考:

【香港理工大学】情况办理与工程硕士offer来了!(含专业介绍)
【香港中文大学】金融硕士offer来了!(含专业介绍)
【香港科技大学】社会科学硕士offer来了!(含专业介绍)
【香港浸会大学】贸易办理硕士offer来了!(含专业介绍)
【香港城市大学】金融学硕士offer来了!(含专业介绍)
【香港中文大学】市场营销硕士offer来了!(含专业介绍)
【香港城市大学】公共政策与办理硕士offer来了!(含专业介绍)
【香港科技大学】情况安康与平安理学硕士offer来了!(含专业介绍)
香港浸会影视造做与新媒体offer!(含专业介绍)
喜提港理工贸易办理硕士offer(含专业介绍)
无G登科港科大管帐
2020Fall香港商科精选案例
香港商科登科精选案例
香港文社科登科精选案例
香港理工科登科案例精选
知乎篇幅有限,若是找不到与你相关案例或者难以评估本身布景能不克不及申请得上梦校,能够间接点击下方卡片,找到我们做留学申请评估。
量身定造,免费留学申请精准评估征询更多留学问题
存眷君明留学
全力为您解答
