通过那篇攻略,我们旨在给想要去美国留学的同窗,成立一个完好的关于美国申请的框架,筹办一个申请宝典,让你一篇解锁所有申请问题。我们花了将近1个月的时间停止材料搜集、整理、审核,末于编纂成那篇文章分享给各人。
无论你是DIY或者有找机构的筹算,都能够通过那篇文章找到想要的信息。若你看完仍是有不懂的处所,能够留言,或者点击下方卡片间接找到我,我为你解疑:
有留学问题能够来那里找我P.S. 关于英国、香港和新加坡的申请全流程我们也写过,有兴趣可康康:)
英国硕士申请全流程
香港硕士申请全流程
新加坡硕士申请流程
文章次要内容:留学优势、优势专业、学校及专业选择、申请要求(核心考察)、留膏火用、申请流程及常见问题、签证&入境。详细能够参考目次来看。
若是你没有时间看完那篇留学规划长文,那你如今就能够点击下方链接,获取一份专属于你的申请规划!
免费量身订造,孵化你的留学规划表 1.留学优势美国名校选择多、师资力量强、学历承认度高。那么美国研究生的优势所在,看看为什么美国能够霸榜人数最多的留学目标地?
学历含金量高
美国高校教育量量高,目前全美拥有3800多所高档院校,是世界上之一个实现高档教育普通化的国度。美国粹校更重视对学生思维体例、现实运用才能的培育,全球70%的诺贝尔奖得主在美国大学工做;
再则,社会在开展前进,20 年前的中国本科学历硕士学历是百里挑一,而如今的中国本科结业的学生已经“各处开花”,而良多职位关于学历都设置了门槛,高端行业和高薪职位陪伴的往往是高学历要求。在全世界200多个国度中,美国无疑是学历含金量更高的国度,那就产生了去美国硕士留学有种说法叫“镀金”。
先看看2021U.S.NEWS排名

美国的名校浩瀚,在中国最出名的学校就是北大和清华了,在U.S.NEWS世界大学TOP100排行榜上中国有2所大学进入了100强。美国名校占世界排名前一百的60%-70%。在美国浩瀚高校中,MIT,斯坦福大学,哈佛大学位居前三的宝座。再来看看2022THE世界大学排名

2022THE世界大学排名1、2022THE世界大学前十高校中,美国大学占据了8个名额,实力照旧是杠杠的!而大学也和去年是一样的大学,照旧为加州理工学院、哈佛大学、斯坦福大学、麻省理工学院、普林斯顿大学、加州大学伯克利分校、耶鲁大学、芝加哥大学。
2、在进入世界前200位的大学所在的国度和地域中,美国上榜高校照旧仍是最多(57所)。名校申请时机大
比拟高中申请美国本科阶段,要申请到顶尖的名校,好比藤校和部门前30名校,难度十分大。但在研究生阶段,比拟来说要容易很多。以至如今很多藤校和比力好的名校结业生,都是申请的研究生阶段,对其职业开展也是很好的履历布景。
申请要求:美国比英国灵敏,更合适想要逆袭的学生
美国的登科愈加灵敏。英国和澳洲大学会比力重视院校布景和成就,而美国大学则会更垂青学生的综合才能,从成就到履历,在审核申请的时候城市被纳入考虑之中。若是你的成就不是太好,能够操纵软布景去补成就上的不敷,所以才会有我们经常听到的低分高入案例。在美国,成就并非权衡一个申请者天分的独一目标。
找工做就业
结业后为学生供给12-36个月的练习(OPT)时间,期间学生若是抓住时机转正,则有时机获得工做(H1B)签证。若回国开展,美国的文凭一般会更受喜爱。美国拥有浩瀚的世界一间企业,他们能为美国留学生供给大量的练习和就业时机。只要你的学校的天文位置好,所学的专业是企业所需要的,那找工做就相当好找。

有助于小我职业开展
美国有许多世界出名的企业,在美国读书对进入那类名企有很大帮忙。好比硅谷、纽约洛杉矶金融中心、好莱坞迪士尼等。别的美国研究生结业后找本地工做也比拟本科较容易,H1B工做的抽签率较高,对之后想留在美国开展将会是极大的帮忙。假设回国开展,也更有合作力。
看到那,你还不确定能否选择美国或者留学规划还没做?不妨,以下快速通道能够帮你做一次全面的留学才能评估:
免费量身订造,孵化你的留学规划表 2.申请概述 2.1优势专业选择好的专业关于将来的职业开展至关重要,那点各人不消思疑。哪些专业前景好?除了看申请热度,学历的颁布数量也是一个很值得参考的数据。
按照国度教育统计中心NCES统计的学位颁布数量,找出了最热门的硕博学位:
最热门硕士项目TOP 7
排名从高到低别离是:我们次要介绍前三种
1. 市场营销和告白学
2. 工商办理
3. 工程
4. 社会工做
5. 教育
6. 管帐
7. 教育指导

1. 市场营销和告白学
凡是情况下,那两大硕士学位属于统一类。告白和市场营销硕士课程凡是基于有关消费者行为的根本概念,以使学生具备掌握数字和传统促销的现代技能的才能。一些市场营销和告白硕士课程将市场研究和贸易课程与市场营销理论相连系,以帮忙塑造学生在创意设想,客户办理等方面做出办理决策的才能。

告白和市场营销全日造硕士课程时长一般都在12-36个月摆布,大大都课程都要肄业生完成30至36个学分的进修时间才气获得学位。
市场营销硕士课程凡是会凸起设想、创建、研究和数据发掘等范畴。设法是使设法,产物或办事与目的受寡连结一致。告白和公共关系的硕士课程则是向任何受寡展现创意、产物或办事所涉及的整个过程,即“传达信息”。课程工做能够集中于告白活动,品牌传布,战略和消费者群体。按照美国劳工统计局(BLS)的数据,告白和促销司理的均匀年薪为132,620美圆。估计从2018年到2028年,告白、促销和营销司理的雇用人数将增长8%。
2. 工商办理
MBA课程涉及管帐、财政、运营、人力资本和营销等范畴,全日造MBA课程一般为两年,核心课程一般包罗以下几种:
金畅通领悟计贸易统计办理根底商务法办理营销人力资本营运办理
据统计,拥有MBA学位的人就业的薪资均匀程度如下:

我们以均匀薪资程度更高的市场司理为例,就业薪资高的城市包罗:圣克拉拉、博尔德、纽约等,高达17万刀+。

3. 工程

工程硕士项目一座城市供给工程学硕士(MEng)和工程理学硕士(MS)两种学位供学生选择,获得硕士学位的学生若是在后续通过PE认证(专业工程师认证)的话,将愈加有利于就业和开展,选择路子也会更多。
一般而言,工程硕士项目时长都是2年。有些学校供给本硕连读项目,5年即可拿到学士学位和硕士学位。
做为一种专业型学位,工程项面前目今设良多细分专业。按照NCES数据统计,最热门专业课程为以下那4种:
化学工程:将物理、化学、生物学、数学和工程原理应用于化学过程(燃料,食物,药物)。土木匠程:根底设备、桥梁、道路、供水系统和其他公共或私家工程的设想和建造。电器工程:电器和电子系统和手艺的设想和研究,包罗计算机系统和电信。机械工程:从飞机到热传感器的机械系统的研究、设想、开发和造造。其他还包罗航空航天工程、情况工程和工程办理等。
我们也清点过美国排名靠前的研究生院优势专业和申请要求,欢送查看:
Top20美国大学研究生院清点!优势专业、申请要求全面笼盖!
关于热门的专业金融、计算机我们详细解读过一波:
传闻将来的“华尔街精英”们都在那?美国金融热门院校大清点
美国各校计算机专业阐发比照,你站谁?
给各人供给个福利:间接点击下方卡片找到我,带上你的布景和目的,详细能申到什么样的学校及专业,你的申请优势和优势在哪里,从哪些方面提拔比力好,我来为你详细阐发。
量身订造,获取你的免费留学评估 2.2学校选择良多同窗会看排名来选择学校,不外各类排名根据的学校情况差别,排名名词一所学校也会有不同。仍是比力建议同窗们按照对本身硕士进修的需要,看学校的师资情况,传授,设备,专业要求,结业要求,结业率,师生比,学校周边情况和就业撑持等等因从来断定一所学校能否合适本身。
或许各人会破费良多时间来停止查询拜访,但是,得到的成果是不会让各人绝望的。
资历认证
学校再合适本身,也不要去我们涉外监管网上没有承认的美国大学,那对同窗们此后就业和升学会有很大影响的。
专业指点
若同窗们对各个学校的情况不晓得该从何查询拜访起,或有良多问题,也可和我们沟通征询,会有专业的教师帮您出选校规划,您可进一步地领会和选择。
别的大学应该看综排仍是专排?我们的建议:
a. 关于综合排名高的大学来说:
起首,综排高的学校凡是来说学术才能和科研才能比力强,所以学术气氛可能会比力浓重;其次综排高的大学凡是登科的门槛相对来说比力高,所以你接触到的同窗可能更凶猛,如许你的寒暄圈就会有更高的起点;
此外,综排高的学校会让你拥有更多参与并世无双的大型活动的时机,好比各界名人的演讲,限时的新品发布会,以至是规模空前的雇用会;
最初一点应该是国内留学生最重视的一点,国内良多企业在雇用的时候城市更倾向于名校结业的学生,所以身世综排高的学校在国际上的名声更大,被国内企业选择的几率也会相对的超出跨越良多。
b. 关于专业排名高的学校来说:
某个专业排名高一般是因为研究功效比力凸起,如许学校凡是会聚集良多有名望的传授和导师,然后学校一般也会更重视那个专业,从而赐与更多的研究经费,使得该专业的教学量量愈加优于某些综排高的学校;
然后专排高的学校该专业在业内一般会享有比力高的声誉,若是决定处置相关工做,那么在该范畴就业的时候可能会更受雇主的喜爱,并且因为许多有名望的传授和导师,在业内也会拥有良多人脉,若是得到那些导师传授的保举,也更有利于本身将来的就业或升学。
还有优良的就读体验感也值得参考参考:
学术与生活兼得,美国体验感更佳Top10院校,你都申请没?
来到CMU,我酿成勤奋勤奋再勤奋的人
offer三选一,最末选了布兰迪斯大学的我未曾懊悔
关于喜好雪的我,美国康奈尔大学是一个天堂
揭秘学霸在杜克大学读ECE的进修与生活
2.3若何选择专业和学校?专业选择:
a. 起首是要看本身的本科专业,美国固然是能够转专业的,但是良多也是需要有相关布景的。
毫无布景可申请的专业里有商科中的大部门办理类,部门营销类,以及商务类;文科类能够申请的有小部门教育类,小部门传媒类。
其他的话大部门是需要有相关的布景的,好比管帐金融类,若是不是那个专业,但是学过必然水平的数学,经济,管帐等课程,而且分数高,也是能够申请的。
进修文学,社会学,传媒等那类属于人文社科类专业的申请时是能够互相转的。
但是其他的专业性比力强的好比计算机,工程,医学,心理学等专业就会需要有相关布景了。所以在筹算转专业的时候,必然要弄清晰能否能够转,制止申请上浪费时间。b. 其次是要明白本身的兴趣以及日后的就业标的目的,若是是单纯为了好就业而选择本身其实不感兴趣的专业,如许进修起来也没有兴趣,可能还会影响到之后的结业。
若是好几个专业都喜好,无法抉择,那那个时候就应该是考虑本身日后的就业标的目的了,看本身日后结业了会更想处置哪类职业,更倾向哪个标的目的。
c. 有时也会碰着统一个类别下详细差别专业的选择,或者是两个学校同时开设了附近专业,学校排名也差不多,那种时候就应该比力一下学校官网的课程设置。
就算是不异专业,差别学校的课程设置也是有区此外,有些可能偏理论有些可能偏理论,在选修课的设置上也有差别,有些学校除了本专业的课可能还会开设此外学院对进修那个专业有帮忙的选修课程供学生选择,以及每个学校可能还会有差别的练习理论的时机。
选择专业的时候专业排名和学校排名应该综合起来考虑,不该该只盯着综合排名,良多同窗有名校情结,只想去更好的学校。但是美国一个综合实力其实不强的学校其实不意味着它没有好的专业,而一个综合实力很强的学校也并不是所有专业都首屈一指。所以在选择专业的时候应该两者都综合考虑。
学校选择:
a. 按照小我客不雅前提选择学校,好比:小我的兴趣喜好、小我等待的职业开展。
b. 按照每个学校给出的差别入学要求,学校越好要求越高,不要不实在际的逃求高于本身才能的学校,进名校很重要,包管结业率也很重要,请相信所有的名校不是马马虎虎混混就能拿到学位的,请量入为出,合适本身的才是更好的选择。
c. 按照本身的家庭经济前提,良多工薪家庭的那些父母,勒紧本身的裤带,为了孩子的更好的前途,把孩子送出国进修,在那个时候你就要更多的考虑每个学校的膏火、能否申请奖学金、能否远离高消费地域等等。
d. 按照本身专业选择学校,有些大学综合排名不高,却有着本身引认为傲的强势专业课程。
e. 申请时必然不要吠形吠声,无论有没有布景都说要求申请商科、申请金融,各人都挤在一根阳关道上,前途未知。
选校若何避坑和挖宝,我们也总结出来啦!↓↓↓
那些选校的坑请你别踩!
学校项目官网都是宝,你还不知怎么找?
择校东西也整理好了!
留学择校网站大全:找到你的Onepick了吗?
综上,若是惧怕本身选校定位禁绝或有任何疑问,再次强调,下面捷径能够联络我帮你做规划:
有留学问题能够来那里找我 3.申请要求(核心考察)在讲述美国申硕的要求前,墙裂建议先看看我们整理的《申研必然要搞懂的20个根本问题》
美国硕士申请越来越难,你的优势在哪儿吗?| 申研必然要搞懂的20个根本问题
再看看我们的师哥,若何排除万难申请到梦校的分享贴
曾经连TOP50都被拒,那一年申请季,我把CMU(卡耐基梅隆大学)牢牢捉住
3.1硬件要求
GPA:GPA的重要性是不问可知的,它的重要水平超越GRE等标化测验,低的GPA可能给招生官留下不勤奋进修的坏印象。所以同窗要掌握住每一个学期的每一门成就,不克不及因为一节课是“水课”或者因为本身不喜好就不在意最初的成就;尤其是专业课,争取GPA到达3.7,勤奋冲过学校的之一轮挑选。
关于GPA那些事儿,能够看看我们的文章!
GPA到底是怎么一回事?
英语语言成就(托福/雅思):
在申请美国研究生时,语言成就必不成少,各专业的要求也均有差别,建议各人去官网查询所需要的语言成就。一般情况下比力保险的分数情况是TOEFL100或IELTS7 ,同时也要留意小分的要求。
雅思进修分享能够看看我们学姐的!
备考一月多,我的雅思听力是若何考到8.5分的?
研究生入学成就(GRE/GMAT):
以前听过一句话:“考完GRE,世间再无难事!”固然是开打趣的说,我们也能够感触感染到那个测验难度。除了申请商科和法令专业以外的大部门专业都要履历那道坎儿。强烈建议各人早筹办!
比及大四一边要写结业论文,一边还要筹办测验,他人都在吃暖锅,你背单词在被窝(当然为了梦校都是值得的)。
差别专业的GRE成就要求是差别的。按照美国ETS官网的对差别专业GRE成就要求,好比工程类专业的GRE成就仅在148-158之间。而像教育学,社会学等人文学科遍及对Verbal的要求比起其他专业要高。而关于有意申请美国TOP20顶级商科名校的学生,GMAT成就应到达710分以上,好比美国哈佛大学商学院要肄业生GMAT成就应到达726分以上。
GMAT进修分享能够看看我们学姐的!
没商科布景的我,若何将GMAT从580刷到710?| 四千字超强自学攻略
关于美国顶尖研究生院的硬性要求,之前的大数据解析能够看看哦
美国顶尖研究生院大数据解析,你的登科几率有多高?
若是想间接针对本身布景获得一对一阐发的,能够点击下方卡片找到我,我来为你详细评估:
量身定造,免费留学申请精准评估3.2软件质料
PS:
小我陈说(personal statement)是一个重要的自我展现时机,申请人往往能够借助它向申请院校更好地介绍本身。在ps的写做中,申请人要认真阅读官网的内容要求,字数限造,同时要预留出修改几轮的时间。
在写ps的过程中,要思维风暴一下本身的履历,哪些能表现本身的特量,哪些又能和本身所申请的专业契合。pick出两至三段履历后,还要思虑若何有逻辑有故事的把他们串联起来,让它有血有肉。
值得留意的是,研究生的申请差别于本科生,登科委员会垂青的不行是申请者的专业布景和学术才能,更是你对那个专业丰满的热情和兴趣,以及能否具有学好那个项目标潜力。想想看,你可是在给你更爱的人写“情书”呢。
PS更多相关写做指引(三步曲),能够参考:
小我陈说(PS):我有属于我的天
小我陈说(PS):想把我写给你听
小我陈说:我是颜色纷歧样的炊火
CV:
又称为简历。有的同窗会一篇简历用到底,或许省事,但你的梦校也很可能把你省略了。来,跟我一路高声朗读:“认真阅读学校官网”!差别专业对申请人才能存眷的偏重点是纷歧样的,认实研究学校、院系、和专业的各类特量,以至导师的宿世此生,会帮忙我们写出一封让招生官觉得“那小我就是我们想要的”的简历。
同时在格局上有良多小细节,好比缩写格局能否同一(尤其留意月份缩写&国度缩写)、页边距、标点符号的利用、每行长度、能否需要放照片等等,都需要出格关心。
CV更多相关写做指引,能够参考:
6步搞定你的留学简历,So Easy!
保举信:
有的申请者热衷于找大牛写保举信,认为高title会吸引招生官的留意。那当然是一个提拔本身“身价”的好法子(当然若是你实的给大牛留下深入印象让他保举你是更好的啦),但找与你有过深切交换、比力领会你的才能和干事立场,像是Assistant Professor那种级此外保举人,他们更能写出详细的事项,能够展示出你更饱满和立体的形象。
别的差别保举人更好全方位展示你的才能,好比本专业的传授偏重展示进修才能和研究才能;练习指导则展现了工做才能、理论才能和将来开展潜力;海外交换的传授偏重文化适应才能和跨文化交换才能。
保举信更多相关写做指引,能够参考:
保举信也有套路,一般人我不告诉
手把手教你写保举信
说了那么多,那到底什么样的文书是好的文书,想晓得的话,我能够把整理好的文书范文发给你看,做为参考材料:
不消私信我啦,点击领取文书大礼包
练习/工做经历:
要历来自世界各地的优良申请者傍边脱颖而出,超卓的练习履历是一个很重要的加分项。找到感兴趣又有用的练习,就是在告诉学校你很领会所申请的专业需要哪些才能,同时你为此做出了什么样的筹办,积累了什么样的经历,具备了如何的才能,以及你愿意为它付出什么样的勤奋。并且练习履历关于申请商科的同窗尤为重要。
练习不只是提拔自我的渠道,更会帮忙我们写出让招生官面前一亮的文书。一分有价值的练习要和你申请标的目的、职业规划、将来开展是相关的,更好有层级递进、才能互补的。并且时间更好不要短于三个月。
科研履历:
科研练习的履历不只能够帮忙你深切领会相关专业或行业的现实情况,还能够在你的申请质料中表现你的理论才能和专业水准。中国粹生可能不领会科研关于申请的重要性,或者领会了也不清晰从哪里能够动手。
明白想研究的范畴(更好是一个详细的标的目的)、确定你的研究时间、获取相关的信息并挖掘潜在资本、联络在尝试室工做的本科生或研究生、或者联络传授都能够帮忙申请者寻求研究时机。不要觉得科研是一个离大一或者大二很远的词汇,course project中你的各类处理问题的才能,校内角逐中你处理的问题和获得的成就,都是你的积累和对那个专业的热爱。
我们中巨匠姐斩获牛津剑桥独家经历分享欢送来学:
国外交换VS科研练习,中巨匠姐斩获牛津剑桥独家经历分享
颁发论文:
在美国研究生申请的过程中,一篇优良的论文可以为本身的申请加分很多。因为论文不只是你英文写做的才能展现,更是研究履历的曲不雅表现,和你对所学范畴的研究和热忱。美国大学招生官通过阅读你的论文可以晓得你能否能够批判性的找出问题、独登时阐发问题、耐心地处理问题、理智地总结失败的履历,以及你输出的概念能够如何为学术届添砖加瓦,那必然是简单的研究履历描述所不克不及取代的。
当然,不是每一个专业在本科阶段都能颁发出论文的,好比有些专业课在大三下学期或者大四上学期,还可能需要筹办其他的尺度化测验,时间严重的话就没必要和论文死磕了。
国际履历:
国际履历(海外名校交换、海外练习、海外意愿者等)是将本身与其别人差别化的优良手段。尤其关于国际学生来说,学校对你的担忧还包罗你能不克不及适应英语教学情况,你文化适应的速度,以及你对文化多样性的包涵度。有过国际履历的人,在学校看来,他们在英语沟通和交换方面问题会更少,更容易在目生文化中保存,也能够更好融入文化多样性的团队中。
4.留膏火用美国留学
需要几钱能够先看看那篇:
去美国留学需要几钱?
4.1膏火膏火:美国大学分为公立、私立。私立大学的膏火会高于公立大学,因为私立大学没有 *** 财务的撑持。别的差别学科的膏火也是纷歧样的。
学造:1-2年
膏火:20-35万人民币/年公立大学膏火均匀30,000美圆摆布,私立大学膏火均匀45,000美圆摆布(有部门顶尖私立大学膏火会更高,例如哈佛大学、哥伦比亚大学等)
当然有些专业标的目的差别膏火也会略有区别(以下费用列举仅为参考,详细请以各院校官网为准):
研究生(商科):凡是1-2年,费用40,000$—90,000$研究生(理工):凡是1-2年,费用15,000$—60,000$研究生(文艺):凡是1-2年,费用15,000$—75,000$别的据领会,美国商科、理工、文艺那些学院的膏火每年还可能会有2%增长。
4.2生活费除了膏火,生活费也会占十分大的比重,那么那部门费用大要是几?说说4个中国粹生申请热门地域的研究生住宿费。
01纽约州
在纽约州的研究生,州外学生均匀学杂费为每年$29,726,均匀校外住宿费为每年$13,588。而中国粹生热门院校如哥伦比亚大学,纽约大学,康奈尔大学,罗切斯特大学都是私立院校,膏火相对较高。哥大和纽大因为位于纽约市,住宿费也相对较高了。
表内从上到下依次为:
哥伦比亚大学>康奈尔大学>纽约大学>罗切斯特大学

02加利福尼亚州
在加州的研究生,州外学生均匀学杂费为每年$26,383,校外住宿费均匀为每年$14,404。以加州系大学为例,差别学校的学杂费区别不大,但是住宿费与学校所在城市生活程度有关。此中,加州大学伯克利分校的住宿费更高,校内住宿费为每年$20,530,校外住宿费为每年$15,638。
表内从上到下依次为:
加州大学伯克利分校>加州系大学

03马萨诸塞州
在马萨诸塞州的研究生,州外学生均匀学杂费为每年$36,386,均匀校内住宿费为每年$15,020,均匀校外住宿费为每年$12,330。此中,东北大学和波士顿大学的校表里住宿费根本连结一致,而麻省理工学院的校外住宿费用则外校内住宿的2倍。
表内从上到下依次为:
波士顿学院>东北大学>麻省理工学院>波士顿大学>布兰迪斯大学>哈佛大学

04得克萨斯州
在得克萨斯州的研究生,州外学生均匀学杂费为每年$23,018,均匀校内住宿费为每年$10,182,均匀校外住宿费为每年$9,780。得克萨斯州位于美国的南部,生活成底细对低廉。
表内从上到下依次为:
莱斯大学>南卫理公会大学>德州农工大学>得克萨斯大学奥斯汀分校>得克萨斯大学达拉斯分校

以上就是美国四大热门申请州的研究生学杂费以及住宿费用,整体来看,有以下3个特点:
1、费用因差别城市的生活程度而有所不同
每年的学杂费由几千美金~6万多美金不等,住宿费由8千多美金~2万美金摆布不等。美国全国高校的均匀学杂费为每年$25,323(州外学生),均匀住宿费为每年$10,709,换算成人民币为均匀每年约24万。
2、校内住宿费用一般比校外住宿费用高
中国粹生赴美读研究生一般选择住校外,不只费用低廉,选择也更多。
3、研究生奖学金品种繁多
美国硕士研究生项目固然大多为公费,但是仍有少部门成就优良的学生在登科时会得到学校或院系供给的部门膏火减免。好比费用较高的商科大类(金融,贸易阐发),法学类,艺术大类(建筑,片子,设想等),以及部门经费较为充沛的私立院校,如哥伦比亚大学,约翰霍普金斯大学等。而博士研究生项目,学校往往会为优良学生供给足以收入学杂费、医疗保险及生活费的奖学金。
我们有一篇美国留学奖学金的答复,欢送保藏!
多优良的人,出国留学才气拿全额奖学金?
5.申请流程 5.1时间规划关于很早就有意向去美国读研的学生来说,必定是越早起头筹办越好。
大一:能够起头摸索本身的爱好和之后想要继续进修的标的目的;重点考好本身在校的GPA,打好根底;恰当的参与一些和申请专业相关的课外活动或者参与和本身兴趣喜好一致的活动;多积累人脉,测验考试差别的进修体例和生活立场。
大二:能够起头接触和筹办GRE或者GMAT,争取在大二暑假考出之一次的分数;争取找到一份和本身专业相关的练习或科研,累积相关的履历;起头对想申请的大学展开研究。
大三:能够起头筹办托福或雅思虑试,尽早出分;和教师打好关系,为之后的保举人邀请做筹办;若是GRE或者GMAT还没出分还需要继续勤奋测验;争取找到一份高含金量的练习或科研。
大四上:起头申请;筹办申请所需质料;撰写文书;标化测验成就送分和成就单寄送。
5.2流程+质料申请的时间:
之一阶段:1-7月,尺度化测验筹办(GRE/GMAT和TOEFL/雅思)留美研究生申请的必备质料就是GRE/GMAT和托福/雅思虑试成就。一般建议在大二下期的时候,起头筹办托福测验,备考时间建议在 3-6 个月,更好在大三开学前完成托福测验,托福成就更好在 100 分以上。
完成托福测验之后,就能够起头筹办 GRE/GMAT/LSAT 的测验了。GRE 是美国研究生入学测验,大部门的研究生专业都承受 GRE 的测验成就,小部门商学院同样承受 GRE 成就。
GMAT 为测试商学院申请学生才能的尺度化测验,一些商学院只承受 GMAT 的测验成就;而 LSAT 是法学院的入学测验,美国根本所有的法学院城市要求申请人参与 LSAT 测验。详细选择参与哪一门测验,要按照学校专业的详细要求而定。第二阶段:8-9月,选专业、选校定校、文书写做
此阶段不论是成就出来与否起首都应该先选择并确定研究生申请的专业,专业的选择一方面要按照本身的本科专业,另一方面可按照本身的兴趣和将来职业规划。
其次,确定专业后按照所选专业和本身成就停止选校,选校时要全面领会学校的天文位置,专业情况,申请要求,以及申请难度等因素之后,颠末综合考虑后确定最末申请院校。
最初也是申请的关键——文书写做。我们需要按照拟定申请院校和申请专业的申请要求,连系本身情况和履历,将本身的申请亮点和合作优势通过文书展示出来,从而得到心仪学校的承认。第三阶段:9-12月,网上申请、邮寄质料、寄送成就
2022年美国研究生入学申请一般在2021年9月份就开放申请(以此时间推理),并且学校的申请一般分为三轮。
此阶段拟申请人次要工做分为三步:
step 1——停止网申,网上交申请费;
step 2——寄送语言成就,包罗雅思或托福,GRE或GMA;
step 3——邮寄原件申请质料,跟进保举教师递交保举信情况。
按照留学往年的经历来看,出格提醒:越早完成申请的学生可以越早拿到的登科成果,并且往往能拿到比力好的成果。第四阶段:次年1-4月,查询申请形态,期待申请成果
此阶段要留意查询申请形态,确认申请质料能否已经齐备,如有缺失的需要补交的质料,以备及时补寄;若申请质料齐备则留意查看申请进度,期待登科成果。
第五阶段:次年2-4月,获取登科成果,确定就读学校和专业和住宿
在那个时间段童鞋们会陆陆续续收到申请学校的登科成果,那里各人要留意,拿到学校登科后必然要留意最晚给学校回答时间,颠末对登科学校的比力,确定目的学校,网上交定位费。若是本身的抱负学校还没有给出成果,那么为保险起见建议至少先交一所学校的定位费。
美国院校给研究生供给的宿舍数量很少,有些学校以至不给研究生供给宿舍,但一些学校会在官方页面介绍学校四周住宿(Housing)的情况,上面往往会有学校四周的租房前提、联络体例,以至会有一些意愿者团队愿意为学生供给短时间的住宿。
拿到签证后就要抓紧筹办机票,机票越早买越廉价;买好机票后就要摆设好接机,随后即可按照小我情况筹办行李等。
第六阶段:次年8-9月,飞往美国,入读
当然上述不是一个很完全的筹办流程,因为你要申请什么专业,你本身是什么布景,拥有什么资本城市影响你的规划,若是你还在大一大二,就起头思索怎么去留学,那我只能说:恭喜你,你实的筹办的很及时,将来可期。
当然了,申请流程很纷杂,我没法子在那一篇文章中写完全数,若是你需要留学申请方面的征询,下面快速通道能联络上我,我也会分享一些独家整理的材料包:
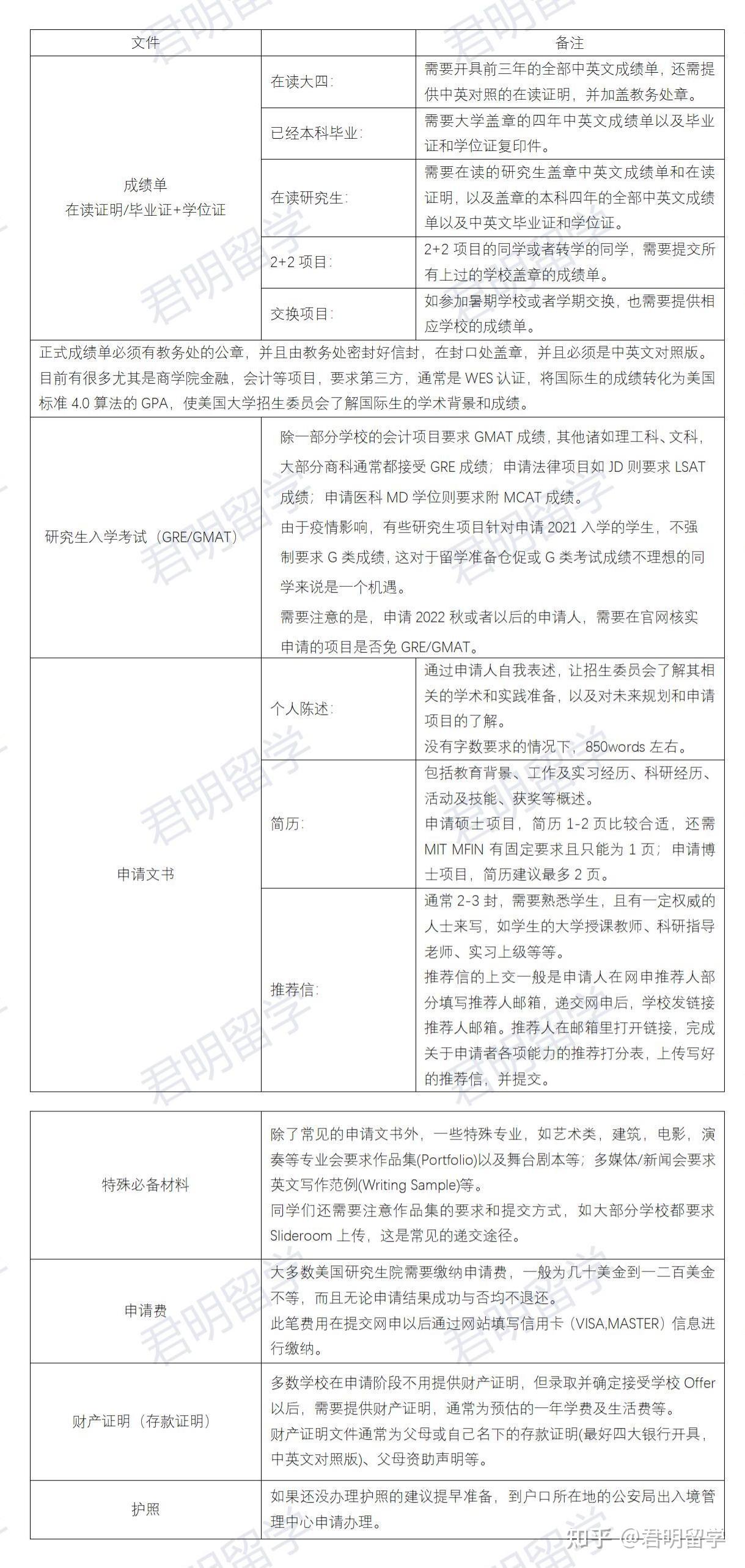
免费量身订造,孵化你的留学规划表关于申请质料,整理如下图:
5.3常见问题为什么美国院校良多没有指明语言成就和GMAT/GRE分数?
美国前五十的院校良多不间接申明GRE/GMAT要求,或者给出一个更低语言要求托福80,在申请时只能依靠过往经历。那也就意味着,学校越来越考虑综合实力,更存眷学生的练习、学术研究布景等软实力。
在现实申请过程,语言成就是门槛,但往往起决定感化的却是软件布景。以哥伦比亚大学的商学院为例,一般我们认为的门槛是110的托福成就,从全球范畴来看,每年申请哥大的学生有将近一万人,那那一万人中可能有90 %的同窗的托福成就都到达了要求,而登科率只要6.9%,那么你若何从那九千多人傍边脱颖而出成为哥大选中的600人之一呢?拼的就是软件的布景。
若是GPA不敷,怎么办?
若是你目前还处于大一或大二的阶段,尽量勤奋的把分数刷上去。分数越高,合作力越大。
若是大局已定,没有法子提拔了,那么你能够从其他的测验下手,把GRE/GMAT和语言成就考好,不要只到达更低分数线;别的,你也需要从本身的软布景下手,多多弥补和本身申请专业相关的履历和技能,如许才气填补GPA的缺陷,进步整体的合作力。GRE和GMAT应该选择哪一个?
GRE适用于大大都专业,而GMAT则是专门为商科申请而设想的一个测验。所以若是你是想要就读商科,好比金融、办理、市场营销和管帐,考GMAT准没错,但同时良多商科项目也同样承受GRE。别的,若是你的逻辑才能较为强,或者是已经有工做履历的人,选择GMAT测验会比力容易考出高分。除商学院以外的专业,如工科、理科、文科,都次要以GRE测验为主。
需要留意的是,法学的LLM专业是不需要考GRE或者GMAT的,只需要评语言测验就行。申请JD的话是需要考LSAT测验的,但是近年起头有法学院承受GRE替代LSAT测验(e.g. 哈佛大学)。所以学生能够按照本身的情况做出最合适本身的选择。
还有一点需要晓得的是,美国绝大大都的经济学专业其实不设置在商学院下,而是在文科底下,也次要以承受GRE为主。美国申请后能否需要面试?
美国目前趋向是增加预面试环节的随机性。近年来,越来越多的学校和专业要求面试,尤其是理工科专业,尤其那两年,面试更是被各所院校阐扬的淋漓尽致。
还有学校把面试嵌入了网申环节,学生只要填写到网申面试那一步的时候才气弹出头具名试题。系统会先让各人测试摄像头和麦克风,随后呈现面试题,凡是有15秒阅读标题问题的时间,之后就会起头录像,一般需要在1分钟内答复完面试题,并上传到网申系统。
拿到offer后,需要做些什么?
若是大学决定登科你,他们会以邮件的体例,在网申系统上发出一个声明或者给被登科者寄送纸量版的登科质料,颁布发表你被大学登科的动静。不论是电子版的仍是纸量版的,收到的学生都需要详细领会offer上的每一个信息,那些信息凡是包罗若何承受offer,需要缴纳几押金,后续需要供给什么质料以及签证、租房和体检等各类重要信息。
缴纳押金一般都有详细的截行日期,希望入读该学校的学生必需在截行日期前交押金,学校才会为你保留名额,若是不提交押金,则会视为主动放弃入学资格。差别的大学有差别的体例,一些学校会把I-20和登科质料同时寄送给学生,有些学校则会先让学生供给了必然金额的存款证明后才会寄送I-20,但不论是什么样的体例,拿到I-20后,必然要好好保管,因为那个是做签证和入境美国最重要的质料,万万不克不及草率。
拿到offer后,能申请延迟入学吗?
一般情况下,美国研究生其实不允许延迟入学,除非你是因为签证的某些问题而招致无法准时入学,学校会按照差别的情况推敲考虑。
好啦,末于写完美国留学申请流程了,若是还有任何留学疑问能够通过下面捷径找到我,免费答疑:
有留学问题能够来那里找我 6.签证&入境申请签证面签一般需要筹办:
I-20原件,护照原件,签证照片,DS160表确认页,offer原件或复印件,签证申请费收条,面谈预约单,350美金 SEVIS(I-901)缴费收条,双币信誉卡,大学成就单,大学结业证/学位证,托福/雅思成就单,GRE/GMAT/LSAT成就单,赴美研究/进修方案,存款证明原件,父母收入证明原件,户口本。
签证步调
1.申请并获取学校的I-20
2.在线填写DS-160表格
选择签证中心-上传照片-填写申请表格-保留申请表格-查抄&递交-打印信息确认页
3.付出签证费
付出地址:
注册用户-获取CGI码-在线或中信银行付出签证费-打印缴费通知单
4.预约面签时间
5.选择面签时间并缴纳SEVISFee
6.前去使领馆面签
7.面签通过,中信银行领取签证/在家里期待签证送达
P.S.完成DS-160表格和付出签证申请费用后,才可停止签证面试。实正面试时,请务必打印并保留DS-160条形码页面和SEVIS 1-901缴费证明。
国内目前有五个城市可停止签证面试,别离为北京、成都、广州、武汉、沉阳。此中北京又有两个地点,可就近摆设。胜利提早申请到F1学生签证后,兴奋得想赶紧赴美吗?请留意美国移民局规定,学生不克不及在课程起头以前提早超越30天入境,但也不成晚于I-20表格上的开学日。且入境后,必需立即与校方联络。和各人说说常见的面签问题,其实根据之前的学生碰着的情况,面试官次要围绕着你去美国干什么,能否有移民倾向那类的问题。常见的高频问题包罗就读的学校、专业、费用那三项。会要求看CV、Study Plan的情况也较多。会问到你的留膏火用是那么来的(谁帮助你留学),但是资产证明其实很少看。
研究生常见问题:
你去哪个大学?
学什么专业?
本科从哪所大学结业?
过去的一年都在做什么?
研究项目(课程)是什么时候起头?
有没有study plan?
申请时能否有advisor?
入境要求:
美国如就读院校定于2021年8月1日后开学,持有效F-1/M-1签证的留学生可在开学前30日内间接入境。出格留意签证要在有效期内,入境美国的时候必需在开学30天内。
登机需要筹办的工具:
护照和签证、三日内核酸检测陈述中文和英文版、开学时间证明(能够打印学校网页上的校历和orientation时间做证明)、登科信、接种证书、国际游览安康证、I-94记录等。
隔离及检测要求:
目前入境美国仍需供给动身前72小时内出具的核酸检测阴性陈述,并在入境美国的五天内尽快再次停止核酸检测。入境后,未接种疫苗的人员需隔离7天,已接种疫苗的自我隔离3天。
(美国各州政策会有差别,详细可通过CDC官网:https://www.cdc.gov/查看)
美国高校关于疫苗接种问题造定新规,哈佛大学、耶鲁大学、华盛顿大学等多所学校暗示承认世界卫生组织(WHO)批准的中国新冠疫苗。各学校详细情况可通过学校官网查询。
入境后留意事项
抵达美国后,I-20表格仍有庞大用途。你的I-20表格证明你在法令上注册了美国的进修方案。 因而,当你要申请F和M学生可享受的福利时,如申请驾驶执照或社会平安号码,请记得随身照顾I-20表格。为了维持优良的学生成分,进修期间务必通过规定课程,并到达规定得缺勤率。如有不适应,应该随时与学校官员反映,不克不及肆意本身退选课程,建议先与校方讨论。万万不要拖到最初遭学校通知必需打点告急转学,让工作复杂化。抵达美国入埠时留学生所应留意事项,请参阅:
https://www.ice.gov/doclib/sevis/pdf/chinese_student.pdf
7.君明留学精选案例
知乎篇幅有限,若是找不到与你相关案例或者难以评估本身布景能不克不及申请得上梦校,能够间接点击下方卡片,找到我们做留学申请评估。
免费留学征询,一站式规划更多【最新案例】、【学科登科案例】、【地域案例】参考见下图:
(持续更新)

-END-
存眷君明留学
获取更多资讯
