工做那么多年,为什么你仍是看不透BUCK和BOOST?
关于BUCK和BOOST话题,良多电源工程师工做中会碰到差别的问题。其实找到问题的根源,才气有的放矢。下面给各人分享几篇不错的文章,供各人进修~DC/DC BUCK电路原理详细阐发(做者:工程师看海)
在手机、电脑等消费电子范畴,降压型BUCK电路应用十分普遍,是电源工程师的入门课。
在电子电路中,电源一般分为两类,一类是线性电源,一类是开关电源。线性电源具有噪声小的长处。开关电源固然噪大,但是具有效率高、热损小的长处。
开关电源还能够细分为降压型、升压型和起落压三类。也可根据隔离、非隔离,或者同步非同步再进一步细分。
下面就介绍BUCK降压电路的根本工做原理,并停止原理仿实。
为了把我们的次要精神放在理解BUCK原理上,我们选择非同步BUCK停止阐发,也就是电路中只要一个开关管,由二极管对电感续放逐电。
根本的BUCK降压电路由开关、电感、二极管和电容构成,简约的工具颠末组合往往会迸发出难以想象的成果,BUCK就是如许的电路。
电感的根本参数和意义见以前的文章:
电感5大特征参数
BUCk根本框图如下:
当开关S1闭合导通时,VA电压为高,Vin给电感L1充电,流过电感L1的电流逐步增加,电流途径见上图绿色回路,电感充电波形见下图。
当开关S1断开时,Va为低电平,电感L1通过负载和二极管放电,电感L1的电流逐步减小,电流途径见下图蓝色部门,电感放电波形见上图。
BUCK的根本工做过程就是对电感充放电的过程……
BUCK电源电路计算全解析(做者:tt_engineer)本文接上篇,Buck电源电路做为汽车电子中通用的一种电路拓扑,被普遍应用于汽车的各类控造单位。以汽车ECU电控单位为例,ECU的内部供电电源包罗供微处置器工做的5V、3.3V,部门处置器内核供电为1.2V和3.3V,因而关于ECU输入车载电池电压9V-32V而言,不克不及间接应用于该工做情况下,需要对输入电池电压停止降压处置。因而Buck电源电路做为性价比力高的一种电源拓扑普遍应用于ECU内部供电电路中。下面连系现实项目中ECU内部处置器1.2V内核供电的Buck电源电路从常见的电感、开关管等元器件参数选型到电源环路抵偿和输出纹波等停止全面的阐发设想,欢送各人交换进修。一 、 手艺参数
输入电压范畴:9V-32V;
输出电压:1.2V;
输出电流:1.5A;
电流纹波率:0.3;
开关频次:2.4MHz
二、 工做形式
考虑到Buck电源电路为处置器内核供电,需要较高的控造精度和较小的输出电压纹波,因而设想该电路工做在CCM形式,接纳PWM控造战略。
三、 环路抵偿
环路抵偿设想目的:①在穿越频次处,总的开环系统要有大于45°的相位裕量;②系统的开环增益曲线在穿越频次附近的增益斜率应为-1,即-20Db/每十倍频程;③增益裕量是开环系统模的度量,裕量太小可能招致开环增益刚好通过-1点,一般留有6dB的裕量。
四、其他
考虑到所选ECU电源办理芯片内部已集成Mos开关管,因而只需要完成电感、二极管等元器件的参数选型,但本计算仍然给出了MOS的参数计算。
五、参数计算
按照伏秒平衡原则计算电感感量,伏秒平衡原是Buck电源电路在不变工做的情况下,电感感两头的正伏秒值与负伏秒值相等。那里需要留意的是电感的感量并非元器件厂商所标数值,需要考虑造造精度、温度、电流等参数对电感参数的影响。
从效率计算成果能够看到,因为二极管等损耗的存在招致Buck电源电路的工做效率在65%-70%之间,现实工做中,因为电源办理芯片内部损耗、电感交换阻抗损耗以及磁损、曲流电阻损耗的存在,现实的工做效率可能更低,大要在50%-60%摆布。招致Buck电源效率降低的次要原因是二极管带来的损耗,处理那一问题的办法是接纳同步Buck电源电路,即不利用二极管做为开关管关断期间的续流器件,二是接纳一个低边Mos来取代二极管,在高边Mos关断时,主动翻开低边Mos实现续流……
BUCK-BOOST拓扑工做原理介绍(做者:Palace eleven)下面我们就接纳数学东西去定量的阐发根本的BOOST电路,搞清晰它的工做原理:
图1.异步BOOST电路工做原理,形态1图1所示为一个根本的异步BOOST电路图,能够看到次要包罗开关管S1、二极管D1、储能电感L1、输入电容C1、输出电容C2,以及负载RL等。稳态前提下,整个电路分红两个工做形态,如图1所示为形态1:S1开关管闭合,VIN电流流经电感L1到地给L1储能,后电畅通过大地流回VIN负端完毕。此时电感右侧电压为0,二极管反向截至,因而,负载RL的电能完全通过输出电容C2供给。
图2. 异步BOOST电路工做原理,形态2图2所示为形态2工做过程:S1开关管断开,VIN电流流经电感L1到D1然后给负载RL供电,同时给输出电容C2充电。最初,通过大地流回VIN负端完毕。此时电感右侧电压约等于输出电压(差一个二极管压降)。其实,说的简单一点,BOOST就是BUCK的反向应用,把BUCK的输入输出端间接对调就是BOOST电路了。
图3. 形态1工做波形图3所示,为稳态前提下BOOST电路工做于形态1的重要节点电压电流波形。该形态下,电感两头电压为Vi。按照伏秒定律,
此中,V=Vi,dt用开通时间ton取代,得到:
图4. 形态2工做波形当开关管关断时刻如图4,二极管D1导通,电路工做于形态2,电感两头电压为Vin-Vo(忽略二极管压降),同理可得:
电源系统不变工做于CCM时,导通纹波和关断纹波一致。则:
能够得到:
定义D为占空比,它等于开关管导通时间和周期的比值,则:
即BOOST电路的传递函数。
下面进一步计算电感纹波电流的峰峰值,将上面ton表达式代入 ,再整理可得:
就是稳态前提 *** 经电感的纹波电流峰峰值,能够看出,该值与开关频次 以及电感值L成反比,与占空比D成反比。 BOOST拓扑的阐发就到那里,相关的其他参数好比输出电压,输入电压纹波等会在后续的电源设想选型篇介绍,那里就先不展开了……
Boost变更器MOS管Vds震荡问题(做者:电源技能生长记)谈及Boost变更器,相信电相关专业的人都有所领会。但关于我来说,以前还实不领会,其实如今也不是出格理解,次要是因为本身历来没有理论过,都是本身试探着进修。
比来我在进修功率器件驱动相关的内容,想验证驱动电路的可靠性,于是就搭了一个Boost变更器。在调试过程中也碰到了一些问题,大多都是驱动电路方面问题,此中,Boost电路也碰到一个问题,那就是题目所提到的MOS管Vds电压振荡问题。
目次
0 Boost变更器
1 实战纪实
2 相关参考
3 专题保举0 Boost变更器Boost升压电路是六种根本斩波电路之一,是一种开关曲流升压电路,它能够使输出电压比输入电压高。次要应用于曲流电动机传动、单相功率因数校正(PFC)电路及其他交曲流电源中。按照流过电感的最小电流能否为零(即电感电流在S关断期间能否呈现断续)也可将Boost交换器划分为两种形式:持续导电形式(CCM)和不持续导电形式(DCM)。关于给定的开关频次、负载电阻及输入和输出电压,Boost变更器存在一临界电感Lc,当L>Lc时,变更器处于CCM:而当L根本工做原理是在输入电压变革、内部参数变革和外接负载变革的情况下,控造电路通过被控造信号与基准信号的差值停止闭环反应,调理主电路开关管的导通(或截行)时间,使得开关变更器的输出电压或电流相对不变。
图1 Boost变更器原理图1 实战纪实
功率器件驱动电路调试完毕,接下来就是功率电路,Boost主电路构造简单,起首测试了500kHz驱动电路的工做情况,成果显示波形无缺,能可靠驱动MOS管,当我把频次降到200kHz时,不雅测MOS管各极波形,发现出问题了,波形畸变,但仍然可靠驱动MOS管,但Vds波形呈现了振荡,因为Cgd的影响,驱动波形也呈现了严峻畸变。
图2 200kHz Vgs Vds测试波形
图3 等效电路小我认为在开关管S1关断器件,低频工做时MOS Vds电压产生振荡的原因是LC电路形成,也就是图3中的π型电路的固有振荡频次。测试400kHz时,电路仍然会振荡,不外那时却发现类似软开关ZVS的波形,如图4所示。最初,通过修改电感参数,振荡现象消弭。
图4 400kHz测试波形固然图4中不是实正意义上的软开关,但能够发现软开关的长处,损耗降低,Vgs没有了密勒效应,开关速度加快,波形非常完美,硬开关形态,Vgs上升沿不只有密勒效应,并且上升沿波形有震荡。所以如今变更器根本都利用软开关手艺,以进步性能……
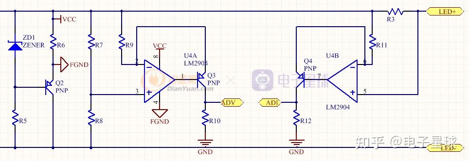
Buck电路输出电压电流是浮地的,ADC采样?(做者:勤奋仁慈的人)Buck电路又被称为降压型电路,其在非隔分开关电源中有着普遍的应用。在电路中主开关管能够视为与电感、负载串联,既然是串联,主开关管能够放在高端,也能够放在低端,那么就延伸出两种Buck电路,若是主开关管放在高端,输出端电压零基准点与输入端电压不异,那时候对输出电压停止采样就会比力便利,但是若是主开关管放在低端,输出端电压零基准点与输入端电压零基准点就差别了,此时该若何采样?本篇重点讨论浮地采样的处理计划。
图2 Buck电路构造以上两图均为Buck电路模子,图1可能是我们在各类场所见得最多的Buck电路模子了,图2在LED灯具上应用比力多。设想一下,若是我们需要收罗LED灯的输出电压和电流便于监测灯具工做形态,但是MCU零电位是基于输入零基准点,若是间接将Vo端的电压接至MCU IO口,可能会招致MCU损坏,因而Vo端与MCU IO口之间加转换电路是非常有需要的,转换电路能够参考下图。
输出采样部门电路零丁列出来便于旁观每个元器件位号,阐发工做原理:若ZD1取稳压值为10V的稳压二极管,Q2为PNP三极管,此时导通且Vbe=-0.7V,由此可知VCC-FGND之间压差为9.3V,用此电压给运放U4 LM2904供电,操纵运放虚短路和虚断路的特征……
Buck电压电流闭环反应(做者:凯风自南)
本篇文章为LTspice仿实-Buck电压反应的续篇,仿实大同小异,区别在于电压单环反应的B2由锯齿波改换为输出电感L1的电流。
因为间接采样电感电流做为内环反应,关于输入电压的变革能够快速调理占空比,不变输出电压,消弭了反应的延迟响应,能够实现逐脉冲限流的功用。
下面针对输入电压变革和负载的变革停止仿实,看看效果
1、输入电压变革
输入电压为12、14、16、18、20、22、24V,从上图能够看出仿实的输出电压都重合在一路了,输出电压很不变。
2、负载变革
Ro跳变负载别离为2、4、6Ω,并于R1=5Ω停止并联仿实,负载每5ms跳变一次;从上图的输出电压能够看出,上冲/下冲的电压仍是很大,详细数值如下:
负载2Ω//5Ω的情况下,输出电压上冲至11.049V、下冲至0.467757V,过冲太大……
降压斩波电路Buck、升压斩波电路Boost(做者:电力电子仿实)曲流-曲流变流电路(DC/DC Converter)包罗间接曲流变流电路和间接曲流变流电路。间接曲流变流电路,也称斩波电路(DC Chopper),功用是将曲流电变成另一固定电压或可调电压的曲流电,一般是指间接将曲流电变成另不断流电,那种情况下输入与输出之间不隔离。间接曲流变流电路,在曲流变流电路中增加了交换环节,在交换环节中凡是接纳变压器实现输入输出间的隔离,因而也称为曲—交—曲电路。
降压斩波电路(BUCK)
demo5_1_1降压斩波电路(buck)电路阐发:利用一个全控型器件V,图中为IG *** ,若接纳晶闸管,需设置使晶闸管关断的辅助电路。设置了续流二极管VD,在V关断时给负载中电感电流供给通道。次要用于电子电路的供电电源,也可拖动曲流电动机或带蓄电池负载等,后两种情况下负载中均会呈现反电动势,如图中Em 所示。
工做原理:t=0时刻驱动V导通,电源E向负载供电,负载电压uo=E,负载电流io按指数曲线上升。t=t1 时控造V关断,二极管VD续流,负载电压uo近似为零,负载电流呈指数曲线下降,凡是串接较大电感L使负载电流持续且脉动小。
根本的数量关系:电流持续时,负载电压的均匀值为:
式中,ton为V处于通态的时间,toff为V处于断态的时间,T为开关周期,α为导通占空比,简称占空比或导通比。负载电流均匀值为:
电流断续时,负载电压uo 均匀值会被抬高,一般不希望呈现电流断续的情况……
Boost+Buck升压和降压电路开环原理测试(做者:张东辉)目次:
Boost升压电路开环工做原理和过压庇护测试
Buck降压电路开环工做原理测试
Buck+Boost降压和升压电路开环工做原理测试
Buck+Boost开环结合控造测试
Buck+Boost降压+升压闭环控造测试Boost升压电路开环工做原理和过压庇护测试:PS——Boost *** ysis
1、Boost升压电路开环工做原理阐发
工做原理:Boost升压电路由过压庇护+滞环、驱动+或门、反相器、Boost主电路和主、辅、驱动源结合构成;过压庇护+滞环电路实现输出电压庇护,当输出电压高于必然值时MOSFET驱动电压为低、驱动封闭、输出电压下降,当输出电压低于必然值时MOSFET从头起头工做,庇护电压值通过火压电阻设置和调理;MCU输出的驱动信号U9RE6占空比Duty越大输出电压越小,输出电压V(O1O)=VCCI1/Duty,所以通过调理U9RE6占空比改动输出电压值。
Boost测试电路——开环庇护
Duty——MCU控造信号占空比,0.4(反应庇护起感化)、0.6、0.8; Freq——MCU控造信号频次;
瞬态仿实设置:Duty=0.6测试波形和数据如下图所示:等效输出电压高于49.181V时驱动封闭、输出电压V(O1O)降低,等效输出电压低于48.715V时驱动开启、输出电压V(O1O)恢复一般、约为40V=24/0.6,庇护电压滞环范畴约为466.591mV
测试波形
测试数据Boost升压电路输出电压调理与反应庇护
工做原理:Boost升压电路输出电压V(O1O)=VCCI1/Duty,所以通过调理U9RE6占空比改动输出电压值;当输出电压大于庇护设定值时庇护电路起感化,将其输出电压值限造在庇护电压值……
意犹未尽,查看更多出色文章→→https://www.dianyuan.com/eestar/
